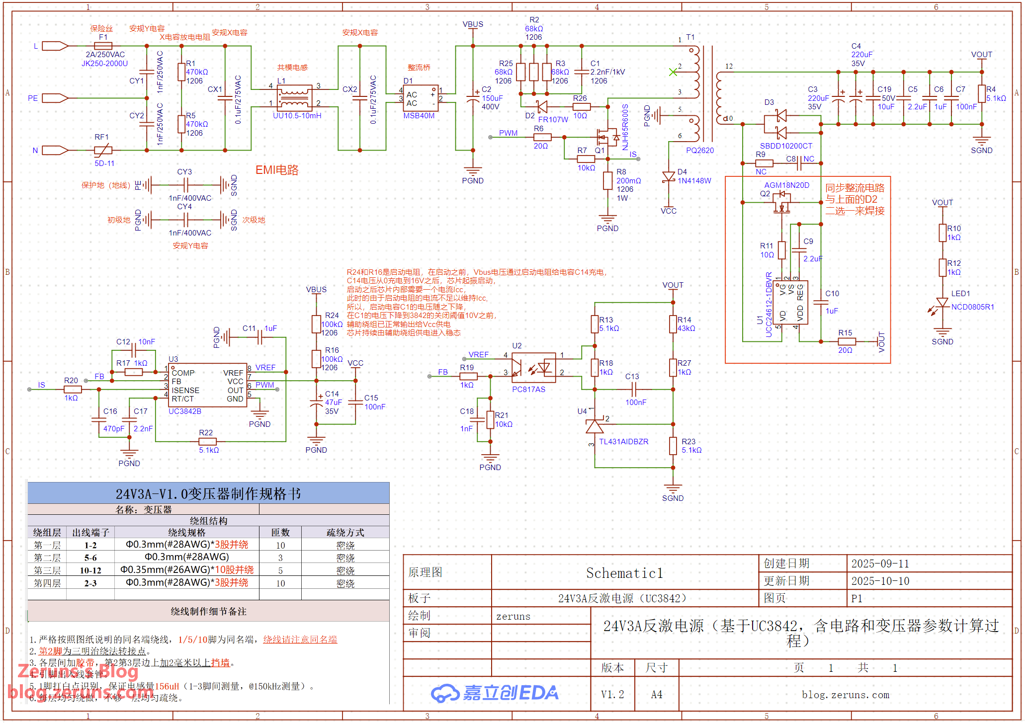
开源一个宽电压输入,24V3A输出的反激式开关电源(Flyback Power Supply),72瓦功率,最高效率87.4%,基于UC3842芯片,同步整流(UCC24612-1DB),包含电路和变压器参数的计算过程、原理图、PCB、PSIM仿真模型、变压器制作规格书等等。
前言
第一次做反激电源,有什么要改进或做错的地方请各位大佬指点一下。
- 反激电源参数计算与器件选型,反激变压器计算与绕制教程:https://blog.zeruns.com/archives/909.html
- 磁性元件/磁芯材料/磁芯结构 分析对比和选型指南:https://blog.zeruns.com/archives/897.html
顺便在线求职一下,有没有广州/佛山/深圳的老板要招人的可以考虑一下我。可以到我立创开源平台主页看看我的开源项目:https://oshwhub.com/zeruns/works
本项目视频演示: https://www.bilibili.com/video/BV1ES4GzQE19/
立创开源平台开源链接: https://oshwhub.com/zeruns/24v3a-Flyback-Power-Supply-uc384x
电子/单片机技术交流QQ群: 2169025065
资料下载地址在文章末尾!
警告:开关电源制作危险性较大,本人不对本设计中任何电路、参数、公式的正确性做出保证,复刻或参考本作品需要您自行承担所有可能的风险。
预估小批量(20套)平均单价在25元左右(不含PCB和变压器,用立创商城的元器件价格算的),加上PCB和变压器应该不超50元。
设计参数
| 参数 | 值 |
|---|---|
| 额定输入电压 V_{acnom} | 220VAC |
| 最低输入电压 V_{acmin} | 85VAC |
| 最高输入电压 V_{acmax} | 265VAC |
| 电网工作频率 f_L | 50Hz |
| 输出电压 V_{out} | 24V |
| 输出电流 I_{out} | 3A |
| 工作频率 f_s | 150kHz |
| 设计效率 η | 85% |
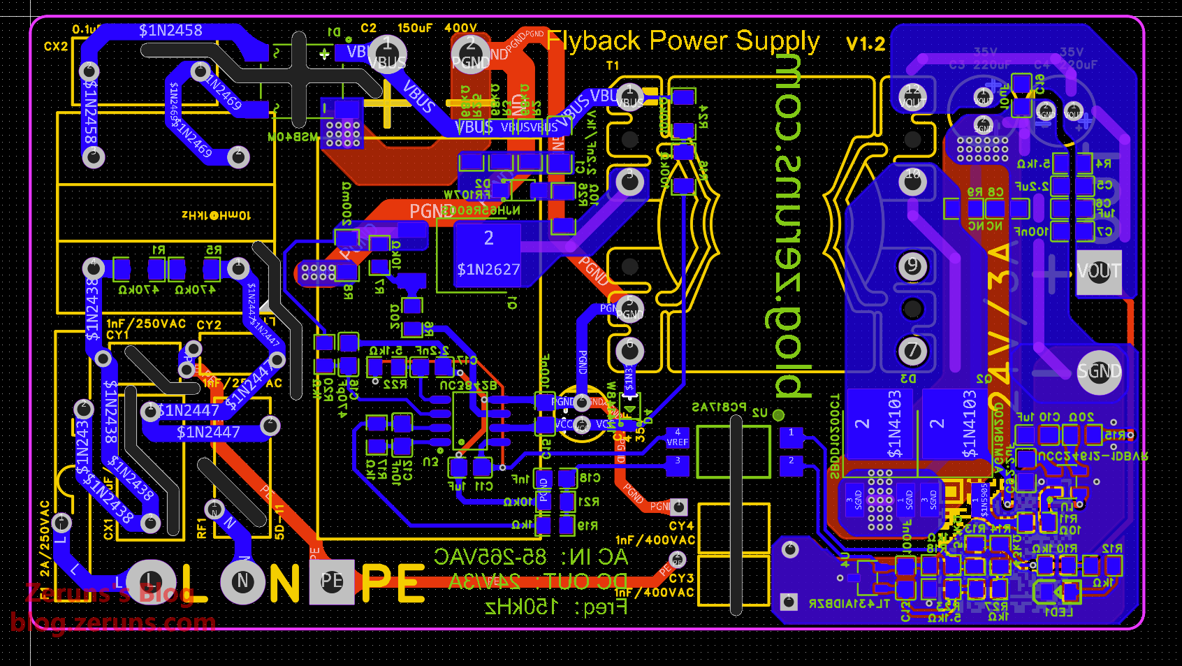
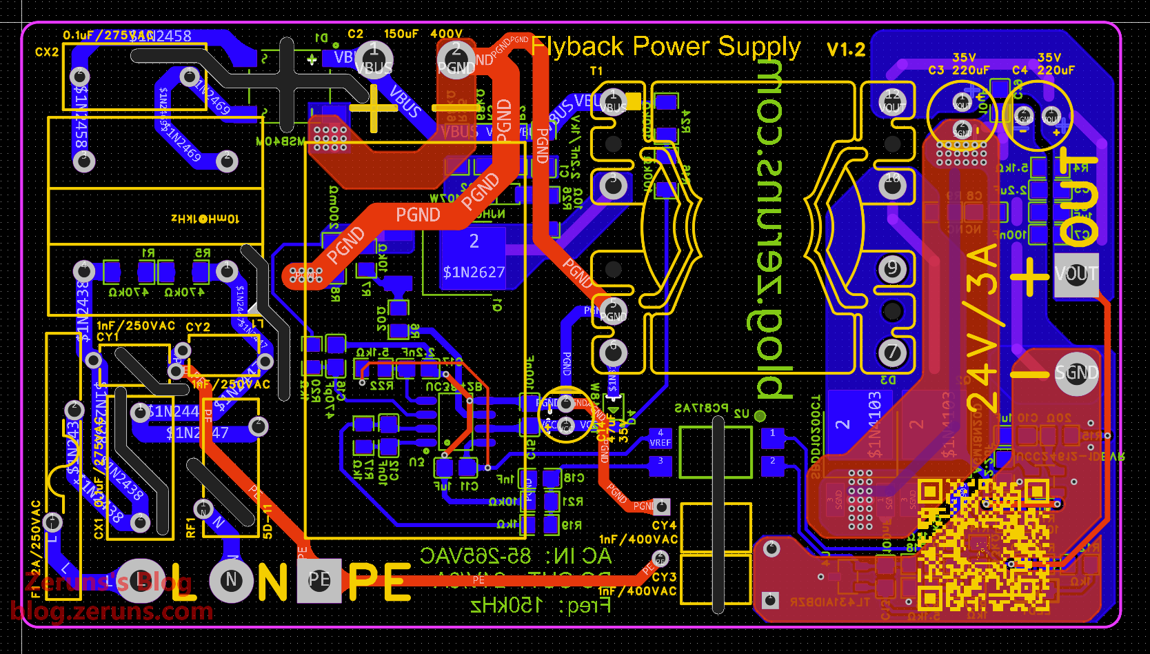
PCB尺寸:100x55mm
PCB规格:双层板,顶层插件,底层贴片
实物图
下图是第二版。
下图是第一版,有点问题,容易炸管,上图的第二版改好了。
高频变压器:
工作测试与指标测量
首次上电测试
首次上电测试时要串联一个灯泡避免短路炸一片。实测工作正常,输出电压24.1V(下图测试时带了0.9A负载)。
串联灯泡的作用是:利用灯泡的限流保护作用,正常时,灯泡电阻小,分压低,仅微亮或不亮,不影响电源测试;若电源内部短路,回路电流会骤增,灯泡因电阻固定会分担大部分电压,限制电流过大,避免电源元件因大电流烧毁,起到保护作用。
开关电源检修保护插座:https://s.click.taobao.com/OiMyz3q
也可以用直流电输入来测试,我实测输入60V直流电也可以正常启动并输出24V,但是要把200KΩ的启动电阻(R24+R16)改成100kΩ的(短路其中一个),原先电阻太大,低电压会启动不了。
转换效率测试
测试设备有:
实测数据:
| 输入电压(V) | 输入电流(A) | 输入视在功率(W) | 输入有功功率(W) | 输出电压(V) | 输出电流(A) | 输出功率(W) | 转换效率(%) | 功率因数 |
|---|---|---|---|---|---|---|---|---|
| 219.85 | 0.029 | 6.38 | 2.10 | 24.13 | 0.00 | — | — | 0.33 |
| 219.83 | 0.251 | 55.18 | 28.69 | 24.10 | 1.00 | 24.10 | 83.99 | 0.52 |
| 219.59 | 0.438 | 96.18 | 55.78 | 24.07 | 2.00 | 48.14 | 86.30 | 0.58 |
| 219.65 | 0.637 | 139.92 | 82.55 | 24.05 | 3.00 | 72.15 | 87.40 | 0.59 |
| 111.55 | 0.036 | 4.02 | 1.81 | 24.13 | 0.00 | — | — | 0.45 |
| 111.13 | 0.406 | 45.12 | 28.88 | 24.10 | 1.00 | 24.10 | 83.46 | 0.64 |
| 110.89 | 0.753 | 83.50 | 56.78 | 24.06 | 2.00 | 48.12 | 84.75 | 0.68 |
| 110.58 | 1.097 | 121.31 | 84.91 | 24.00 | 3.00 | 72.00 | 84.79 | 0.70 |
测得最高转换效率87.4%,空载功耗最低1.81W,空载功耗略高了一点。
上面测得的数据是用的二极管整流,没用同步整流,因为我选用的同步整流MOS管的内阻大了点,测得的效率反而低了些,你们可以自行更换更好的MOS管来测试,耐压要200V或更高的(二极管两端的R9和C8分别焊一个20Ω电阻和2.2nF电容后可考虑耐压150V的)。
输出电压纹波测试
示波器是普源DHO914S:https://blog.zeruns.com/archives/764.html
测试时示波器探头是夹在一条大概15cm长的输出线上的,没有用接地环,也没有接在输出电容上,所以测得输出电压纹波结果可能偏高。
空载时的纹波,峰峰值在730mV左右,纹波频率138.96kHz,接近开关频率。
带3A负载时的纹波,峰峰值在562.08mV左右。
MOS管波形
输入交流220V,输出24V带1A负载时初级侧开关管的栅源(GS)和漏源(DS)电压波形图,黄色是栅极与源极间的电压波形,蓝色是漏极与源极间的电压波形。
从图中可以看出MOS管关断时的漏极电压尖峰最高440V左右(串联了灯泡,忘了把开关打到直通,所以电源输入电压可能就一百多伏,测得的电压就偏低了)。
栅极电压波形图放大看。
输出整流二极管波形
输入60V直流,输出24V空载时的输出整流二极管两端电压波形如下图,电压尖峰最高56V左右。(二极管两端的R9和C8分别焊一个20Ω电阻和2.2nF电容后,电压尖峰下降到42V)
输入60V直流,输出24V1A时的输出整流二极管两端电压波形如下图,电压尖峰最高190V左右。(二极管两端的R9和C8分别焊一个20Ω电阻和2.2nF电容后,电压尖峰下降到81V)
空载启动输出电压波形
输入60V直流,输出24V空载时的输出电压波形,电压从0V到24V的时间为7毫秒。
发热情况
空载时电源底面的热成像图,最高温点在启动电阻上,温度60度左右(环境温度25℃左右),初级侧MOS管温度48℃左右。
带3A负载时电源底面的热成像图,最高温点在初级侧MOS管或RCD吸收电路的电阻上,温度88度以上(环境温度26℃左右),次级的整流二极管应该也有60度以上。
满载温度有点高,如果要长期满载工作的初级侧开关管需加散热片或做灌胶处理导热到外壳!
元器件购买地址
- 贴片电阻电容样品本:https://s.click.taobao.com/ngH2RGq
- PQ变压器磁芯与骨架:https://s.click.taobao.com/EJtb04q
- UC3842芯片:https://s.click.taobao.com/7pfvQGq
- PC817A光耦:https://s.click.taobao.com/Le1X04q
- MSB40M整流桥:https://s.click.taobao.com/7HqQQGq
- SBDD10200CT二极管:https://s.click.taobao.com/izw104q
- UCC24612-1同步整流控制器:https://s.click.taobao.com/K1gEQGq
- TL431电压基准:https://s.click.taobao.com/DPxnz3q
- UU10.5共模电感:https://s.click.taobao.com/D1t1z3q
- 5D-11热敏电阻:https://s.click.taobao.com/IsOry3q
- 安规电容X2:https://s.click.taobao.com/vBeCPGq
- 安规Y电容:https://s.click.taobao.com/sas5PGq
建议在立创商城里购买元器件:https://activity.szlcsc.com/invite/D03E5B9CEAAE70A4.html
在立创开源链接里的BOM表那点立即到立创商城下单可将用到的元器件一键导入到购物车。
原理图
PCB
顶层
底层
资料下载地址
下面链接里的资料有:立创EDA工程文件、原理图PDF、PCB制板文件Gerber、开关电源设计工具SMPSKit、反激变压器计算书(Mathcad)、丝印图、变压器制作规格书、各个芯片的数据手册、PSIM仿真模型、BODE图Matlab代码、其他的一些参考资料和文档 等等。(部分资料收集自网上)
- 123云盘:https://www.123684.com/s/2Y9Djv-2hTdH
- 百度网盘:https://pan.baidu.com/s/1767xJthTFWQbxgeZQXM_Hg?pwd=9527 提取码: 9527
如果觉得对你有用的可以进去上面的123云盘链接里给我打赏,如果是微信文章(公众号:zeruns-gzh)的也可以点击文章下方的喜欢作者给我打赏,谢谢。
开源项目推荐
- 做了个三相电量采集器开源出来,可以方便监测家里用电情况: https://blog.zeruns.com/archives/771.html
- 基于STM32的同步整流Buck-Boost数字电源 开源: https://blog.zeruns.com/archives/791.html
- LM25118自动升降压可调DCDC电源模块:https://blog.zeruns.com/archives/727.html
- 基于CH32V307的智能电子负载开源,嵌入式大赛作品开源: https://blog.zeruns.com/archives/785.html
- EG1151大功率同步整流可调升降压电源模块(支持TypeC PD快充输入)开源:https://blog.zeruns.com/archives/794.html
- 开源 140W+65W升降压PD3.1快充模块(2C+1A口),IP6557+IP6538,205W桌面充电器:https://blog.zeruns.com/archives/801.html
- 开源TypeC拓展坞,4个10Gbps的USBA口+2.5G网卡+读卡器:https://blog.zeruns.com/archives/868.html
推荐阅读
- 高性价比和便宜的VPS/云服务器推荐: https://blog.zeruns.com/archives/383.html
- 我的世界开服教程:https://blog.zeruns.com/tag/mc/
- 跨境电商独立站搭建教程,WordPress外贸建站指南:https://blog.zeruns.com/archives/889.html
- ZGRL-80 摄影灯拆解分析,电路设计分析:https://blog.zeruns.com/archives/882.html
- 机械革命Code10AI笔电(Ultra7-255H) 简单开箱评测和拆解:https://blog.zeruns.com/archives/895.html
- GL-RM1PE 简单开箱测评和拆解,让普通电脑实现BMC远程管理功能:https://blog.zeruns.com/archives/900.html
English Version of the Article: https://blog.zeruns.top/archives/74.html



















