Mở nguồn một mô-đun sạc nhanh 205W tăng/giảm áp dựa trên chip IP6557 và IP6538 (140W+65W), trong đó một cổng Type-C hỗ trợ giao thức PD3.1, đầu ra tối đa 28V5A, cổng còn lại là Type-A + Type-C, đầu ra tối đa 65W (20V3.25A). Có thể kết hợp với nguồn chuyển mạch 24V10A để tạo thành bộ sạc nhanh 205W giá rẻ! Hiệu suất chuyển đổi tối đa 96.7%
Làm chưa tốt lắm, mong các cao thủ đừng ném đá. Nếu thấy có chỗ nào cần cải tiến, vui lòng để lại đề xuất ở phần bình luận, hoan nghênh trao đổi thân thiện.
Cung cấp đầy đủ tài liệu, có thể tự sao chép lại, địa chỉ tải tài liệu ở cuối bài viết!
Video demo: https://www.bilibili.com/video/BV1HM4m1U7Hc/
Liên kết mở nguồn trên nền tảng Seeed Studio: https://url.zeruns.com/99439
Nhóm QQ trao đổi kỹ thuật điện tử vi điều khiển: 2169025065
Lời mở đầu
Kết hợp mô-đun sạc này với nguồn chuyển mạch 24V10A sẽ tạo thành bộ sạc nhanh hai cổng 205W giá rẻ! (Nguồn 24V10A mua khoảng 30 NDT)
Dùng cáp chuyển đổi từ ổ cắm thuốc lá ô tô sang đầu DC/Xiangli XT30 có thể biến nó thành bộ sạc nhanh trên xe, bộ sạc ô tô 140W+65W!
Mô-đun có 2 cổng đầu vào XT30 và DC5.5 (không được dùng đồng thời 2 cổng đầu vào vì chúng được mắc song song!).
Dải điện áp đầu vào của mô-đun: 8.2~31V
C1 là tăng/giảm áp, điện áp đầu vào có thể thấp hơn đầu ra, C2 và A là giảm áp, điện áp đầu ra chỉ thấp hơn đầu vào!
Tôi mua 8 chip IP6557, hàn hết lên board nhưng 4 chip bị lỗi (hiện tượng lỗi đa dạng), chỉ có 4 chip tốt, không rõ là chất lượng chip hay do tôi hàn (đặt nhiệt độ mỏ hàn 230 độ, không có hàn giả). Chip IP6538 đều tốt, không gặp vấn đề gì. Hai loại chip này đều mua ở cùng một cửa hàng.
Tôi làm vài sản phẩm hoàn chỉnh, ai muốn mua có thể vào nhóm hỏi.
Thông số và giới thiệu
C1 (IP6557)
Chip nguồn cổng Type-C đầu tiên là IP6557-C của INJOINIC, công suất đầu ra tối đa 140W, điện áp tối đa 28V/5A (thực tế có thể đạt 6A).
Dải điện áp đầu vào: 5~31V
Chip này có chức năng tăng/giảm áp nên điện áp đầu ra có thể cao hơn đầu vào.
Hỗ trợ các giao thức sạc nhanh sau:
- PD3.1/PPS/ERP28V
- BC1.2 và APPLE
- QC2.0/QC3.0/QC3+/QC4+/QC5
- FCP và HSCP
- AFC
- MTK
- UFCS (sạc nhanh tích hợp)
Hỗ trợ điện áp đầu ra: 5V, 9V, 12V, 15V, 20V, 28V.
PPS hỗ trợ 3.3V-21V, bước điện áp 10mV/step.
C2 và A1 (IP6538)
Cổng Type-C thứ hai và cổng Type-A dùng chip IP6538-AC-65W, khi dùng riêng cổng Type-C đạt tối đa 20V/3.25A, công suất 65W; khi dùng đồng thời hai cổng, cả hai đều đầu ra 5V, tổng công suất 5V/4.8A.
Dải điện áp đầu vào: 8.2V~32V (hai chip dùng chung cổng đầu vào nên vẫn giới hạn 31V)
Chip này là loại giảm áp, điện áp đầu ra không thể cao hơn đầu vào, muốn đạt công suất 65W thì điện áp đầu vào phải trên 21V.
Lưu ý: IP6538 có hai phiên bản 45W và 65W, loại không có hậu tố -65W là bản 45W! (Tài liệu kỹ thuật cung cấp ở phần dưới là bản 45W, bản 65W không tìm thấy datasheet)
Hỗ trợ các giao thức sạc nhanh sau:
- PD2.0 / PD3.0(PPS), cổng Type-A không hỗ trợ PD
- BC1.2, Apple, giao thức Samsung
- QC2.0 và QC3.0
- MTK PE+1.1 và MTK PE+2.0
- Giao thức Huawei FCP / SCP
- Giao thức Samsung AFC
- Giao thức Spreadtrum SFCP
- Giao thức OPPO VOOC / Super VOOC (chip bản 65W dường như không hỗ trợ OPPO, bản 45W chưa thử, có thể cần cáp zin mới kích hoạt được)
Hỗ trợ điện áp đầu ra: 5V, 9V, 12V, 15V, 20V.
PPS hỗ trợ 3.3V~11V, bước 20mV/step.
Hình ảnh thực tế
Mặt trước bo mạch
Mặt sau bo mạch, dây nối chéo trong hình dưới là do sơ đồ ứng dụng trong datasheet chính hãng của INJOINIC không dùng dấu chấm tại điểm giao nhau, khiến tôi vẽ sai không nối, phải dùng dây chéo để sửa. Sơ đồ nguyên lý và PCB đã được sửa lỗi này.
Cạnh bo mạch
Lắp vào vỏ nhôm
Vỏ nhôm này là mua sẵn, nắp trước/sau do tôi tự in 3D.
Trải nghiệm máy in 3D Bambu Lab P1SC: https://blog.zeruns.com/archives/770.html
Hình ảnh cận cảnh chip IP6557 sau khi hàn
Hình ảnh cận cảnh chip IP6538 sau khi hàn
Thử nghiệm in lụa màu
Hướng dẫn sử dụng & Lưu ý
1. Muốn đầu ra 28V/5A phải dùng cáp có chip E-Marker và hỗ trợ PD3.1, như hình dưới.
2. Điện trở lấy mẫu dòng đầu vào của board (shunt resistor) R2 là 5mΩ, chip IP6557 giới hạn dòng đầu vào ở 10A. Khi đầu vào 12V muốn đạt 140W cần dòng đầu vào tối thiểu 12A vượt quá giới hạn, khiến điện áp đầu ra giảm không đạt công suất tối đa. Có thể thay R2 bằng điện trở nhỏ hơn như 2.5mΩ (dùng 2 điện trở 5mΩ mắc song song) để đạt công suất tối đa khi đầu vào 12V, tuy nhiên dòng điện tăng cao khiến MOSFET phát nhiệt rất lớn, bắt buộc phải có tản nhiệt!
Hai hình dưới là kết quả trước/sau khi thay điện trở lấy mẫu dòng đầu vào. Hình đầu tiên bị giới hạn dòng dưới 10A, hình thứ hai dòng đầu vào vượt 10A, có thể đạt 28V/5A khi đầu vào 12V. Vì nguồn điều chỉnh của tôi chỉ cấp tối đa 12A nên tôi đặt đầu vào 14V để thử nghiệm.
3. Nếu chọn MOSFET khác cần lưu ý tham số Ciss phải nhỏ hơn 1000pF vì tần số chuyển mạch của IP6557 là 250kHz, tần số cao yêu cầu nghiêm ngặt về điện dung đầu vào của MOSFET! Ciss quá cao sẽ ảnh hưởng đến thời gian mở/ngắt của MOSFET.
Kiểm tra giao thức hỗ trợ
Cổng C1 hỗ trợ các giao thức như hình:
Cổng C1 còn hỗ trợ UFCS nhưng chỉ đến 33W.
Cổng C2 hỗ trợ các giao thức như hình:
Cổng A hỗ trợ các giao thức như hình:
Kiểm tra tải đầu ra
Kiểm tra cổng C1, đầu vào XT30 24V, đầu ra giả lập 28V nối với tải điện tử, đặt dòng tải 5.3A.
Kiểm tra cổng C2
Kiểm tra cổng A
Kiểm tra hai cổng cùng đầy tải
Thiết bị dùng để kiểm tra:
-
Đồng hồ vạn năng HP34401A 6.5 chữ số: https://blog.zeruns.com/archives/772.html
-
Nguồn điều chỉnh RD6012P: https://blog.zeruns.com/archives/740.html
-
Oscilloscope DHO914S của RIGOL: https://blog.zeruns.com/archives/764.html
-
Tải điện tử JUWEI: https://s.click.taobao.com/2sdCaht
-
Máy đo nhiệt độ hồng ngoại UNI-T UTi261M: https://blog.zeruns.com/archives/798.html
-
Thiết bị kiểm tra WITRN C5 (đồng hồ đo điện áp/dòng USB): https://s.click.taobao.com/Sy2Daht
Kiểm tra hiệu suất chuyển đổi
Dưới đây là kết quả hiệu suất ở các mức điện áp đầu vào/đầu ra khác nhau, đo riêng cho cổng C1 và C2.
IP6557
Hiệu suất tối đa 95.468%
| Điện áp vào(V) | Dòng vào(A) | Công suất vào(W) | Điện áp ra(V) | Dòng ra(A) | Công suất ra(W) | Hiệu suất(%) |
|---|---|---|---|---|---|---|
| 23.997 | 6.459 | 154.997 | 27.592 | 5.323 | 146.872 | 94.758 |
| 11.999 | 9.598 | 115.166 | 19.980 | 5.345 | 106.793 | 92.729 |
| 8.299 | 8.897 | 73.836 | 20.030 | 3.336 | 66.820 | 90.498 |
| 23.997 | 4.686 | 112.450 | 20.100 | 5.341 | 107.354 | 95.468 |
| 23.997 | 1.764 | 42.331 | 12.001 | 3.337 | 40.047 | 94.606 |
IP6538
Hiệu suất tối đa 96.719%
| Điện áp vào(V) | Dòng vào(A) | Công suất vào(W) | Điện áp ra(V) | Dòng ra(A) | Công suất ra(W) | Hiệu suất(%) |
|---|---|---|---|---|---|---|
| 24.008 | 0.795 | 19.086 | 5.165 | 3.315 | 17.122 | 89.708 |
| 24.008 | 1.265 | 30.370 | 12.217 | 2.335 | 28.527 | 93.930 |
| 24.008 | 2.910 | 69.863 | 20.243 | 3.338 | 67.571 | 96.719 |
| 24.008 | 0.933 | 22.399 | 9.084 | 2.245 | 20.394 | 91.045 |
Hình ảnh nhiệt (thermal imaging)
Hình ảnh nhiệt sau khi cổng C1 chạy đầy tải 140W 5 phút, MOSFET đạt nhiệt độ tối đa trên 111℃, muốn chạy đầy tải bắt buộc phải có tản nhiệt hoặc vỏ nhôm, đồng thời dùng pad dẫn nhiệt.
Hình ảnh nhiệt sau khi cổng C2 chạy đầy tải 65W 10 phút, chip IP6538 đạt khoảng 75℃, có thể chạy đầy tải lâu dài không cần tản nhiệt.
Hình ảnh nhiệt khi hai cổng cùng đầy tải 10 phút, vỏ nhôm đạt khoảng 65℃, vì vỏ này thiết kế hai nửa trên/dưới có khe hở nên nhiệt không dẫn lên vỏ trên được, tập trung ở vỏ dưới.
Kiểm tra độ gợn sóng
Công thức tính tỷ lệ gợn sóng:
C1 đầu ra 28V (thực tế 27.6V) có độ gợn sóng đỉnh-đáy khoảng 33mV, tỷ lệ 0.059%
C1 đầu ra 28V5.2A có độ gợn sóng đỉnh-đáy khoảng 178mV, tỷ lệ 0.323%
C2 không tải 20V có độ gợn sóng đỉnh-đáy khoảng 25mV, tỷ lệ 0.062%
C2 đầu ra 20V3.3A có độ gợn sóng đỉnh-đáy khoảng 54mV, tỷ lệ 0.133%
Độ gợn sóng khá tốt.
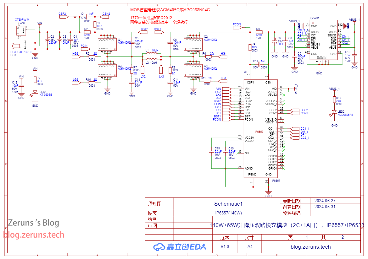
Sơ đồ nguyên lý
IP6557:
IP6538:
PCB
Lớp trên:
Lớp dưới:
Địa chỉ mua linh kiện
Đây là địa chỉ mua hàng cho hầu hết các linh kiện được sử dụng trong dự án này:
-
Mẫu điện trở tụ 0603: https://s.click.taobao.com/XXCyZht
-
Jack Type-C 16P: https://s.click.taobao.com/6HYxZht
-
Chip IP6557: https://s.click.taobao.com/Jor7Fit
-
Chip IP6538: https://s.click.taobao.com/aPw6Fit
-
MOSFET AGM405Q: https://s.click.taobao.com/0aR6Fit
-
Cổng XT30PW-M: https://s.click.taobao.com/cPB6Fit
-
Cuộn cảm dẹt PQ2012 10μH: https://s.click.taobao.com/SoguZht
-
Cuộn cảm vòng từ 50125 nằm ngang 10μH 10A: https://s.click.taobao.com/B6quZht
-
Tụ rắn 35V 220μF: https://s.click.taobao.com/CxL3Fit
-
Tụ rắn 35V 100μF: https://s.click.taobao.com/z9FtZht
-
Vỏ hợp kim nhôm: https://s.click.taobao.com/xmRkZht
Đề nghị mua linh kiện tại Lịch Sáng Thương Thành: https://activity.szlcsc.com/invite/D03E5B9CEAAE70A4.html
Truy cập liên kết Lịch Sáng Thương Thành trong phần BOM để đặt hàng ngay, các linh kiện cần dùng sẽ được thêm vào giỏ hàng chỉ với một cú nhấp chuột.
Địa chỉ tải tài liệu
Liên kết tải xuống dưới đây bao gồm: Dự án Lịch Sáng EDA, tệp PDF sơ đồ mạch, sổ tay dữ liệu các chip sử dụng, tệp mô hình 3D vỏ máy.
Liên kết tải từ Baidu Cloud: https://pan.baidu.com/s/1RJNC_v2P1YijWpv1sFXowQ?pwd=89hi Mã tải: 89hi
Liên kết tải từ 123 Cloud: https://www.123pan.com/s/2Y9Djv-BItvH.html Mã tải: 0nEm
Nếu bạn thấy nội dung hữu ích, hãy vào liên kết 123 Cloud phía trên để ủng hộ tôi. Nếu là bài viết trên WeChat (tài khoản công chúng: zeruns-gzh), bạn cũng có thể nhấn vào “Thích tác giả” dưới bài viết để ủng hộ. Cảm ơn bạn!
Gợi ý các dự án mã nguồn mở khác
- Tôi đã làm một bộ thu thập dữ liệu điện 3 pha và chia sẻ mã nguồn, giúp dễ dàng giám sát tình hình sử dụng điện trong gia đình: https://blog.zeruns.com/archives/771.html
- Mẫu dự án LVGL (màn hình MSP3526) dựa trên STM32F407, bao gồm phiên bản FreeRTOS và phiên bản không dùng hệ điều hành: https://blog.zeruns.com/archives/788.html
- Nguồn kỹ thuật số Buck-Boost chỉnh lưu đồng bộ dựa trên STM32: https://blog.zeruns.com/archives/791.html
- Mô-đun nguồn DCDC tự động Buck-Boost điều chỉnh điện áp dựa trên LM25118: https://blog.zeruns.com/archives/727.html
- Mô-đun nâng điện áp đồng bộ EG1164 mã nguồn mở, hiệu suất tối đa 97%: https://blog.zeruns.com/archives/730.html
- Nút giám sát môi trường 4G dựa trên hợp trục Air700E (dữ liệu nhiệt độ, độ ẩm, áp suất không khí, v.v.), tải dữ liệu lên nền tảng IoT Alibaba Cloud qua MQTT: https://blog.zeruns.com/archives/747.html
- Tải điện tử thông minh mã nguồn mở dựa trên CH32V307, tác phẩm dự thi cuộc thi nhúng: https://blog.zeruns.com/archives/785.html
- Mô-đun nguồn nâng/giáng áp đồng bộ EG1151 điều chỉnh điện áp (hỗ trợ sạc nhanh TypeC PD đầu vào) mã nguồn mở: https://blog.zeruns.com/archives/794.html
Bài viết đề xuất
- Giới thiệu VPS/máy chủ đám mây giá tốt và hiệu quả: https://blog.zeruns.com/archives/383.html
- Hướng dẫn tạo máy chủ Minecraft: https://blog.zeruns.com/tag/mc/
- Hướng dẫn xây dựng blog cá nhân không cần mã nguồn! Hướng dẫn chi tiết: https://blog.zeruns.com/archives/783.html
- Hướng dẫn thiết lập máy chủ xuyên tường nội bộ, hướng dẫn cài đặt và sử dụng NPS: https://blog.zeruns.com/archives/741.html
- Đánh giá hiệu năng máy chủ đám mây chống tấn công cao băng thông lớn 8272CL của Yuyun (Ninh Ba), băng thông tối đa 500Mbps và ổ cứng đám mây 1TB: https://blog.zeruns.com/archives/789.html
- Thử nghiệm và phân tích bộ sạc 120W giá 2,6 nhân dân tệ trên TikTok Mall: https://blog.zeruns.com/archives/786.html































