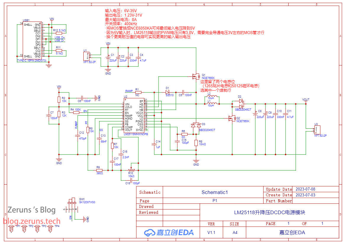
Автоматический повышающе-понижающий несинхронный DCDC модуль питания LM25118, входное напряжение 4,5–35 В, выходное напряжение регулируется 1,23–31 В, максимальный выходной ток 8 А, КПД до 92 %, частота переключения 400 кГц.
LM25118 — это несинхронный понижающе-повышающий контроллер с широким диапазоном входного напряжения 3–42 В и контролем по току.
На учебной тренировке к электронному соревнованию нужно было собрать модуль питания на 5 В вход, 1,8–24 В выход, ток до 2 А, поэтому сделал плату на LM25118, несинхронная схема Buck-Boost.
В реальной схеме заменил MOSFET на NCE6050KA: при 5 В входа ШИМ на выходе LM25118 всего 3,8 В, а у указанного в схеме NCE7560K порог полного открытия 4 В, поэтому он работал в линейном режиме и выход был нестабильным. NCE6050KA полностью открывается уже при 3 В.
Катушку тоже поменял на 6,8 мкГн. На фото видно, что вывод 2 (UVLO) микросхемы LM25118 на плате соединён перемычкой — в первой версии схемы дорога не была проложена; ниже PCB и схема уже исправлены.
Для повышения входного/выходного напряжения достаточно заменить конденсаторы на более высоковольтные и подобрать резисторы обратной связи R9 и R10 по формулам из даташита.
Схема и файлы PCB в конце статьи, а также на открытой платформе LCSC.
Ссылка на проект LCSC: https://url.zeruns.com/nAPDy
Даташит LM25118: https://url.zeruns.com/j2PjZ
- Синхронный понижающий регулируемый модуль DCDC SY8205 (схема и PCB): https://blog.zeruns.com/archives/717.html
- Задание 2011 года по национальному соревнованию: параллельное питание модулей ИП: https://blog.zeruns.com/archives/718.html
Фото платы
Кратко о LM25118
LM25118 — контроллер импульсного стабилизатора с топологией понижение/повышение и широким диапазоном входных напряжений. Для построения высокоэффективного и недорогого преобразователя требуется минимум внешних компонентов. Топология позволяет сохранять стабильное выходное напряжение, когда вход ниже или выше выхода, поэтому микросхема идеальна для автомобильных задач. При значительном превышении входа работает в режиме понижения, по мере сближения напряжений плавно переходит в совмещённый режим. Такой двухрежимный подход обеспечивает стабилизацию на всём диапазоне и максимальный КПД в режиме понижения без скачков на выходе. В контроллере есть драйверы для верхнего (buck) и нижнего (boost) MOSFET. Метод управления — токовый с имитационной наклонной. Это снижает чувствительность к помехам и позволяет надёжно работать с очень маленькими скважностями. Защитные функции: ограничение тока, термозащита, вход включения. Корпус HTSSOP-20 с подложкой для теплоотвода.
Где купить компоненты
- Набор резисторов 0805: https://u.jd.com/DzK9k0O
- Набор конденсаторов 0805: https://s.click.taobao.com/cTZzzDu
- Микросхема LM25118: https://s.click.taobao.com/4FauRDu
- NCE6050KA: https://s.click.taobao.com/YgFKpDu
- SBDD2045CT: https://s.click.taobao.com/Le4KpDu
- Клемма KF7.62: https://s.click.taobao.com/txVJpDu
Рекомендую покупать в магазине LCSC, регистрация со скидкой: https://activity.szlcsc.com/invite/D03E5B9CEAAE70A4.html
Все компоненты платы есть в LCSC; в проекте есть BOM-файл — кнопка «одним кликом в корзину» автоматически добавит нужные позиции.
Таблица измерений
Нагрузочные тесты
Вход 12 В, выход 31 В, холостой ток 0,019 А, мощность 0,22 Вт.
| Вход, В | Вход, А | Вход, Вт | Выход, В | Выход, А | Выход, Вт | КПД, % |
|---|---|---|---|---|---|---|
| 15,01 | 4,56 | 68,45 | 12,06 | 5 | 60,3 | 88 |
| 6,51 | 5,15 | 33,53 | 12,11 | 2 | 24,22 | 72,2 |
| 6,01 | 3,95 | 23,74 | 1,81 | 8 | 14,48 | 61 |
| 6,51 | 3,86 | 25,14 | 1,99 | 8 | 15,91 | 63,3 |
| 7,01 | 4,32 | 30,28 | 23,89 | 1 | 23,89 | 78,9 |
| 11,99 | 2,19 | 26,26 | 23,13 | 1 | 23,13 | 88,1 |
| 24,01 | 1,62 | 38,9 | 12,03 | 3 | 36,09 | 92,8 |
| 24,01 | 2,72 | 65,31 | 12,03 | 5 | 60,15 | 92,1 |
| 12 | 4,35 | 52,2 | 30,38 | 1,5 | 45,57 | 87,3 |
| 7,99 | 5,05 | 40,35 | 12,05 | 2,5 | 30,13 | 74,7 |
Пульсации
Вход 12 В, выход 5 В, холостой ход — пульсации 8 мВ.
Вход 12 В, выход 5 В, 2 А — пульсации 15 мВ.
Вход 6 В, выход 12 В, 1,5 А — пульсации 230 мВ.
Вход 12 В, выход 23 В, 1 А — пульсации 300 мВ.
Вход 12 В, выход 24 В, холостой ход — пульсации 34 мВ.
Выход 12 В, 2 А (вход забыл) — пульсации 25 мВ.
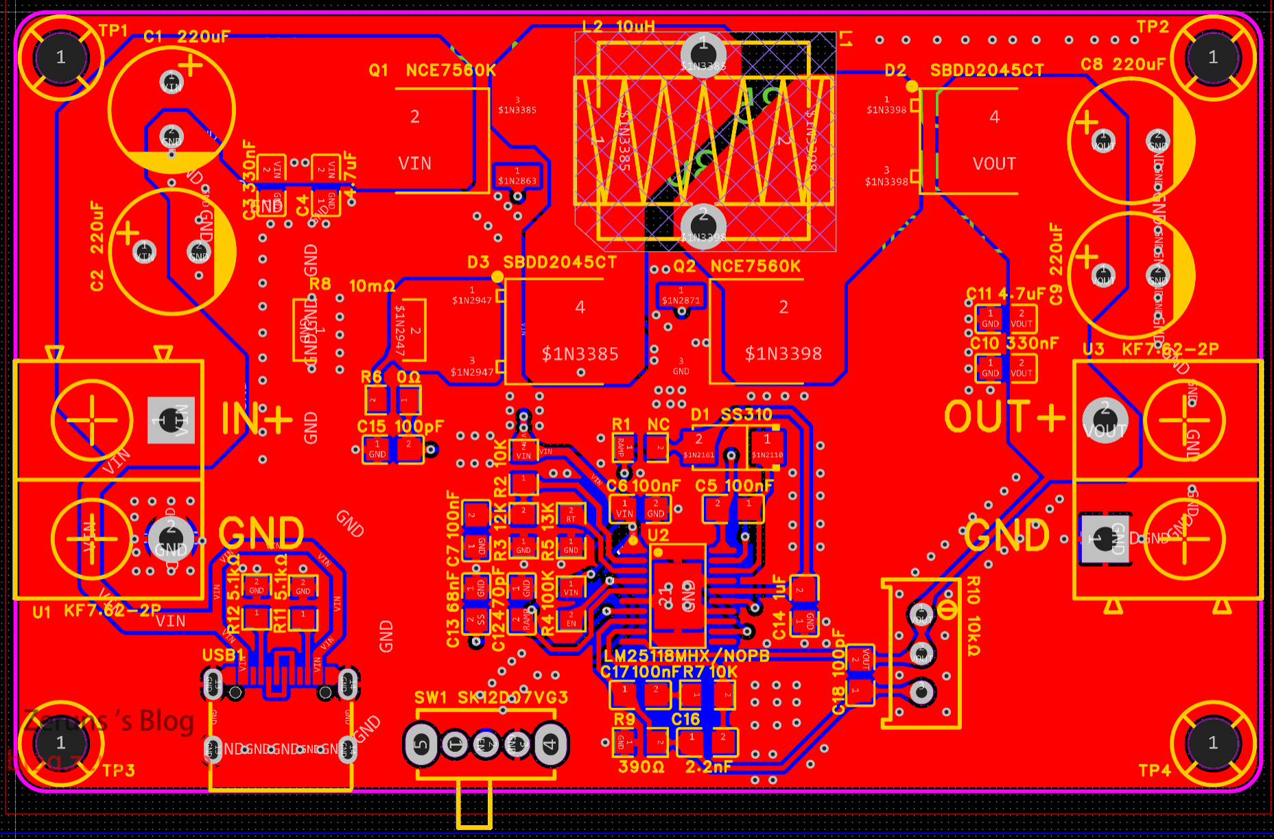
Принципиальная схема
PCB
Верхний слой:
Нижний слой:
Другие открытые проекты
- Минималка STM32F030C8T6 и бегущий огонь (схема и PCB): https://blog.zeruns.com/archives/715.html
- Минималка MSP430F149 выложена в открытый доступ: https://blog.zeruns.com/archives/713.html
- Задание 2007 года: повышающий модуль 30–36 В на UC3843: https://oshwhub.com/zeruns/36v-sheng-ya-dcdc-mo-kuai-uc3842
- Минималка STC12C5A60S2 / 51-микроконтроллер с индикацией температуры и управлением вентилятором: https://blog.zeruns.com/archives/721.html
- Шаблон проекта STM32F407 с графической библиотекой U8g2: https://blog.zeruns.com/archives/722.html
- Минималка CH32V307VCT6 от QinHeng в открытом доступе: https://blog.zeruns.com/archives/726.html













