Открыт исходный код зарядного устройства GaN на 65 Вт с быстрой зарядкой PD, основанного на микросхеме питания DK8607AD, активная схема обратноходового преобразователя (Active Clamp Flyback, ACF), IP6538-AC-65W + XPM52CDP65.
Ссылка для загрузки материалов в конце статьи!
Фотографии实物
Фото передней и задней стороны основной платы источника питания GaN с обратноходовой топологией и фото передней стороны платы быстрой зарядки DCDC:
Фото задней стороны платы быстрой зарядки DCDC:
Описание проекта
Данный проект состоит из основной платы источника питания GaN с обратноходовой топологией (24 В/3 А) и платы быстрой зарядки DCDC 65 Вт.
Плата быстрой зарядки реализована по двум вариантам:
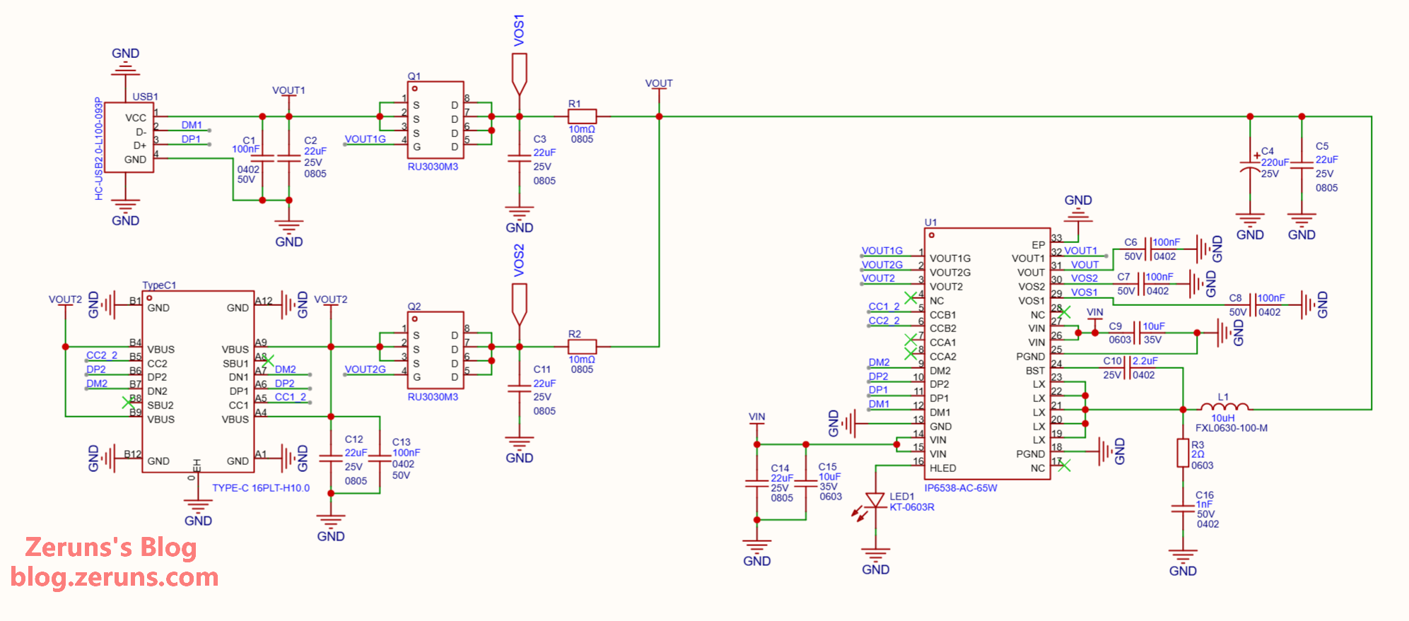
- Микросхема IP6538-AC-65W, понижающий преобразователь Buck с интегрированными MOSFET, два порта: Type-A и Type-C
- Микросхема XPM52CDP65, понижающий преобразователь Buck с интегрированными MOSFET, один порт Type-C
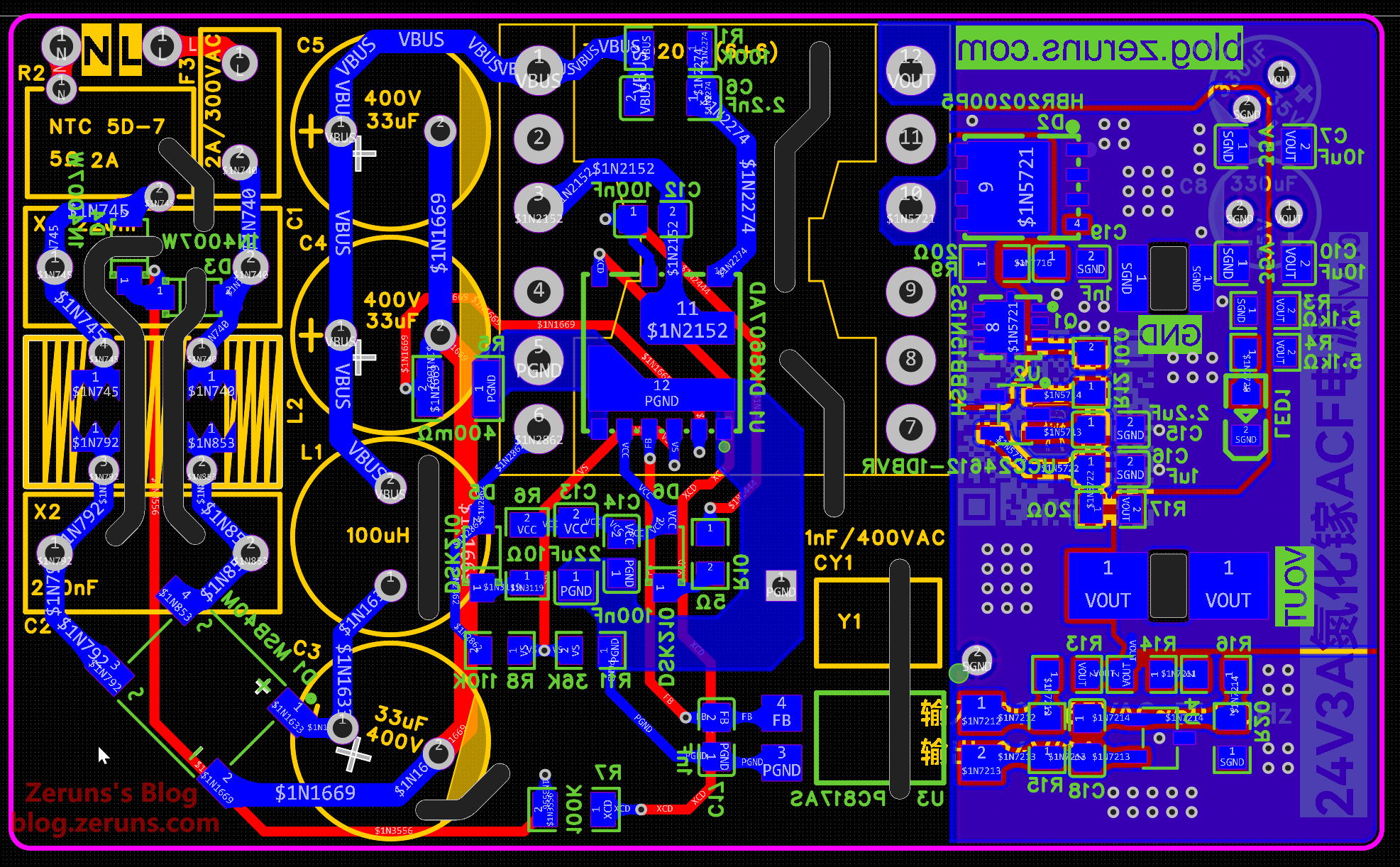
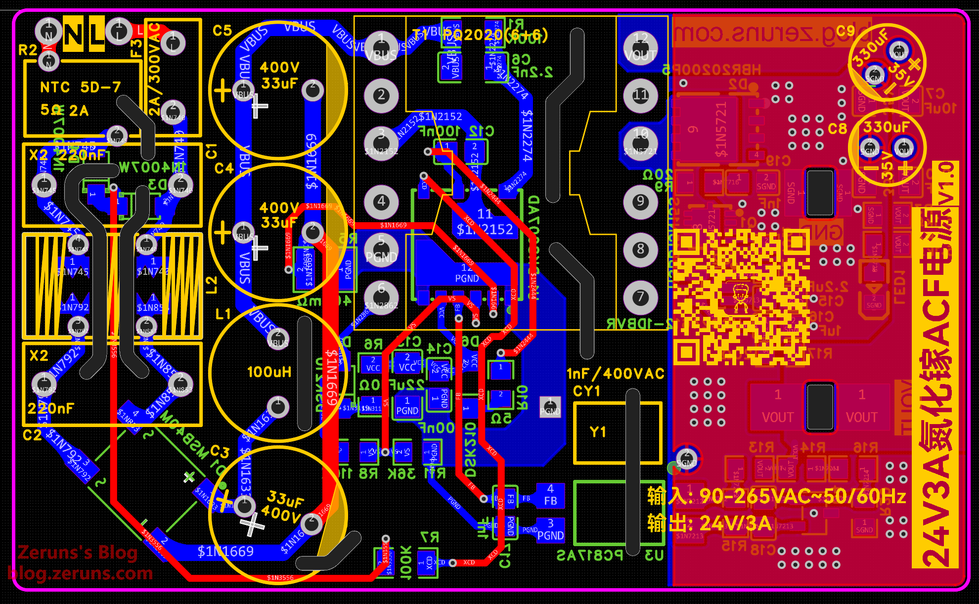
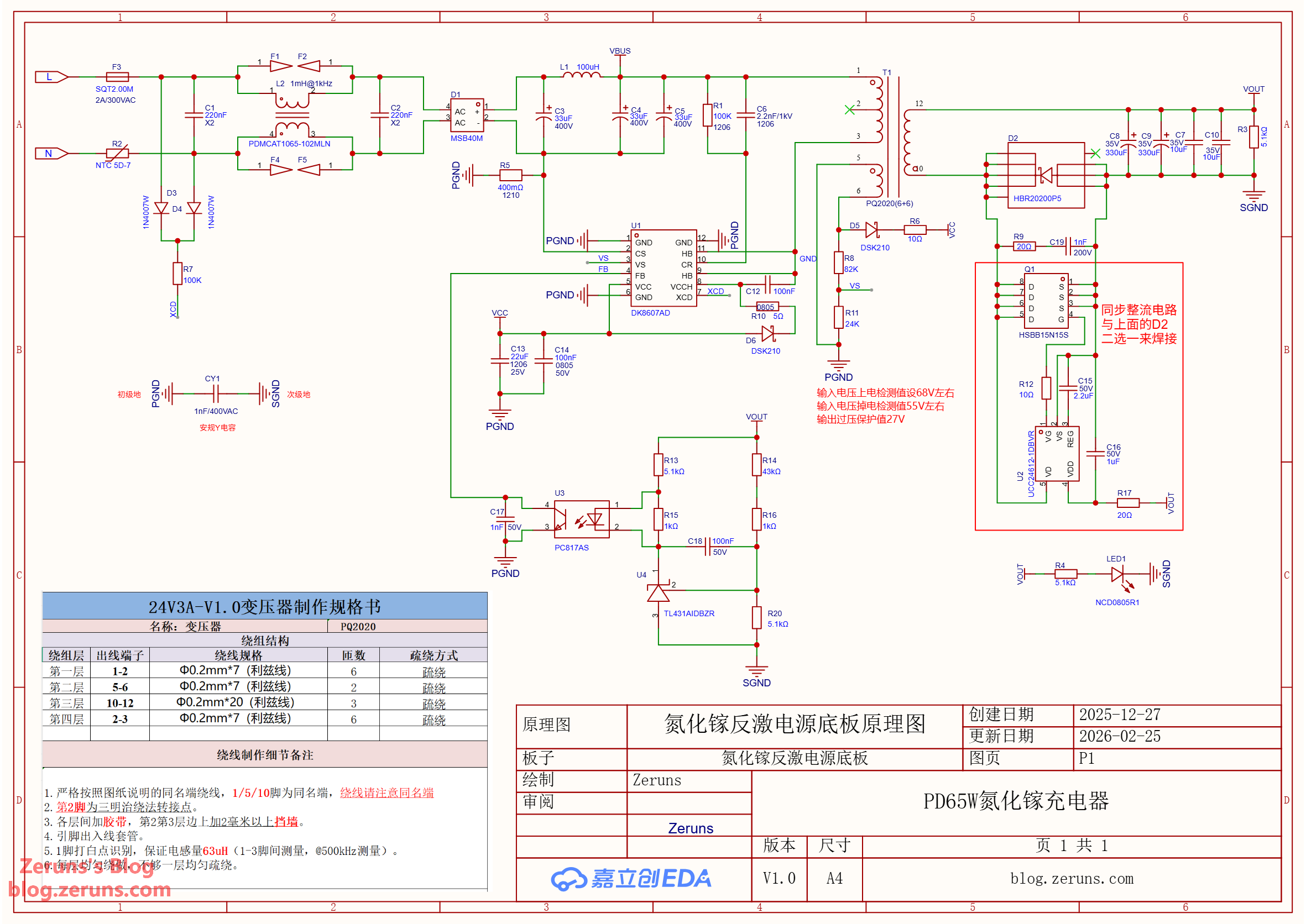
Схема основной платы источника питания GaN: первичная сторона использует чип DK8607AD от Dongke, с двумя встроенными транзисторами GaN, максимальная частота переключения до 1 МГц; вторичная сторона использует либо выпрямитель на диоде Шоттки HBR20200P5, либо синхронное выпрямление UCC24612+HSBB15N15S, при этом выбирается только один из вариантов монтажа.
На самом деле, этот проект оказался неудачным, поскольку основная плата источника питания GaN не работает должным образом, однако плата быстрой зарядки DCDC 65 Вт прошла тестирование и функционирует нормально. Публикую данный материал, чтобы попросить помощи у опытных специалистов — может быть, кто-то сможет указать, в чём именно ошибка.
Всего было собрано четыре экземпляра основной платы питания, ниже кратко опишем возникшие проблемы:
- Первая плата: после подачи питания не запускается, нет выходного напряжения, на вспомогательной обмотке напряжение отсутствует, потребляемая мощность около 0,5 Вт.
- Вторая плата: сразу после подачи питания произошёл взрыв чипа DK8607AD, короткое замыкание на входе.
- Третья плата: не запускается при подаче питания, потребляемая мощность около 0,5 Вт, на вспомогательной обмотке напряжение отсутствует, но при отключении сети на мгновение появилось напряжение около 15 В (на фильтре после выпрямителя вспомогательной обмотки), которое держалось десятки микросекунд, после чего пропадало, а затем чип DK8607AD взорвался.
- Четвёртая плата: сразу после подачи питания взорвались чип DK8607AD и резистор измерения тока, после этого цепь оказалась разомкнутой.
Фото плат после повреждения чипов:
Параметры трансформатора и результаты измерений
Расчёт выполнен с помощью программного обеспечения SMPSKit. Ссылка для скачивания программы: https://bbs.eeclub.top/t/smpskit/196
Скриншот результатов расчёта трансформатора:
Каркас трансформатора PQ2020, индуктивность первичной обмотки 63 мкГн. Параметры обмоток указаны в таблице ниже:
| Слой обмотки | Контакты | Спецификация провода | Витки | Способ намотки |
|---|---|---|---|---|
| Первый | 1-2 | Φ0.2 мм × 7 (литцендрат) | 6 | Редкий |
| Второй | 5-6 | Φ0.2 мм × 7 (литцендрат) | 2 | Редкий |
| Третий | 10-12 | Φ0.2 мм × 20 (литцендрат) | 3 | Редкий |
| Четвёртый | 2-3 | Φ0.2 мм × 7 (литцендрат) | 6 | Редкий |
Техническая документация по изготовлению трансформатора:
Измеренная индуктивность первичной обмотки после изготовления трансформатора составила 69,576 мкГн.
Индуктивность рассеяния первичной обмотки трансформатора составляет 1,2 мкГн — немного великовата, так как трансформатор был намотан вручную, качество намотки оставляет желать лучшего.
Тестирование платы быстрой зарядки DCDC
XPM52CDP65
XPM52C — это понижающий преобразователь со встроенными синхронными ключами, поддерживающий множество протоколов быстрой зарядки, включая USB Type-C и PD, Qualcomm QC 2.0/3.0/3.0+, Huawei FCP/SCP/HVSCP, VOOC 2.0/4.0, MediaTek PE, Samsung AFC, USB BC1.2 DCP и Apple 2.4A. Предоставляет полное решение для автомобильных зарядных устройств, адаптеров быстрой зарядки и «умных» удлинителей. XPM52C автоматически определяет входное напряжение VIN и регулирует выходное напряжение соответственно. Интегрированные силовые MOSFET позволяют работать при входном напряжении до 31 В, диапазон выходного напряжения — от 3,3 В до 21 В, максимальная выходная мощность — до 65 Вт. Устройство автоматически настраивает выходное напряжение и ток в зависимости от определённого протокола быстрой зарядки. Выход имеет характеристики CV/CC: при токе нагрузки ниже установленного значения работает режим CV (постоянное напряжение), при превышении — режим CC (постоянный ток), при котором выходное напряжение снижается. XPM52C поддерживает компенсацию падения напряжения в кабеле: при увеличении тока нагрузки выходное напряжение слегка повышается для компенсации потерь. Особенностью является интегрированная технология связи XPD-LINK, позволяющая легко применять XPM52C в решениях с несколькими портами Type-C. Поддерживается повторная прошивка и онлайн-обновление. Имеются различные функции защиты: от перенапряжения и пониженного напряжения на входе, от короткого замыкания и перегрузки по току на выходе, от перегрева. Корпус — QFN4x4-16L.
Тестирование протоколов быстрой зарядки: фактически поддерживаются следующие протоколы: PD3.0 FIX 65 Вт, PPS 63 Вт, QC2 20 В, QC3 20 В, QC3.0+, QC4+, QC5, FCP 12 В, AFC 9 В, Apple 2.4A.
Для тестирования использовался USB-ампервольтметр Rekin X3: https://s.click.taobao.com/575iCMn
Тест под нагрузкой: входное напряжение 24 В, эмуляция PD выдаёт 20 В, электронная нагрузка установлена на 3,3 А. Измеренная выходная мощность — 67,74 Вт, входная мощность — 70,8 Вт, КПД — 95,65%, что довольно неплохо.
Тепловизионное изображение при максимальной нагрузке: максимальная температура чипа около 90,3 °C (с небольшим радиатором).
IP6538
IP6538 — это понижающий преобразователь со встроенными синхронными ключами, поддерживающий 14 протоколов быстрой зарядки, двухпортовая SoC-микросхема, поддерживающая выход Type-C и протоколы USB PD2.0/PD3.0(PPS). Предназначена для автомобильных зарядных устройств, адаптеров быстрой зарядки и «умных» удлинителей. Поддерживает два порта Type-C, комбинацию Type-C и Type-A или два порта Type-A. Интегрирована функция автоматического определения подключения устройств. При использовании одного порта поддерживается быстрая зарядка, при одновременном использовании обоих портов каждый выдаёт 5 В, суммарная мощность — 5 В / 4,8 А. Встроенные силовые MOSFET, диапазон входного напряжения — от 8,2 В до 32 В, диапазон выходного напряжения — от 3 В до 20 В.
Тестирование протоколов быстрой зарядки: фактически поддерживаются следующие протоколы: PD3.0 FIX 65 Вт, PPS 63 Вт, QC2 20 В, QC3 20 В, QC4+, QC5, PE1.1, PE2.0, Apple 2.4A.
Тест под нагрузкой: входное напряжение 24 В, эмуляция PD выдаёт 20 В, электронная нагрузка установлена на 2,7 А. Измеренная выходная мощность — 55,41 Вт, входная мощность — 57,35 Вт, КПД — 96,62%.
Не знаю, связана ли проблема с моим проектом или с конкретной партией чипов, но при токе более 2,7 А срабатывает защита. На другой плате с такой же принципиальной схемой этой проблемы нет. Открыт исходный код модуля понижения/повышения 140 Вт + 65 Вт с PD3.1 (2C+1A), IP6557+IP6538: https://blog.zeruns.com/archives/801.html
Тепловизионное изображение при максимальной нагрузке: максимальная температура чипа около 87,6 °C, без радиатора.
Принципиальные схемы
Основная плата источника питания GaN с обратноходовой топологией
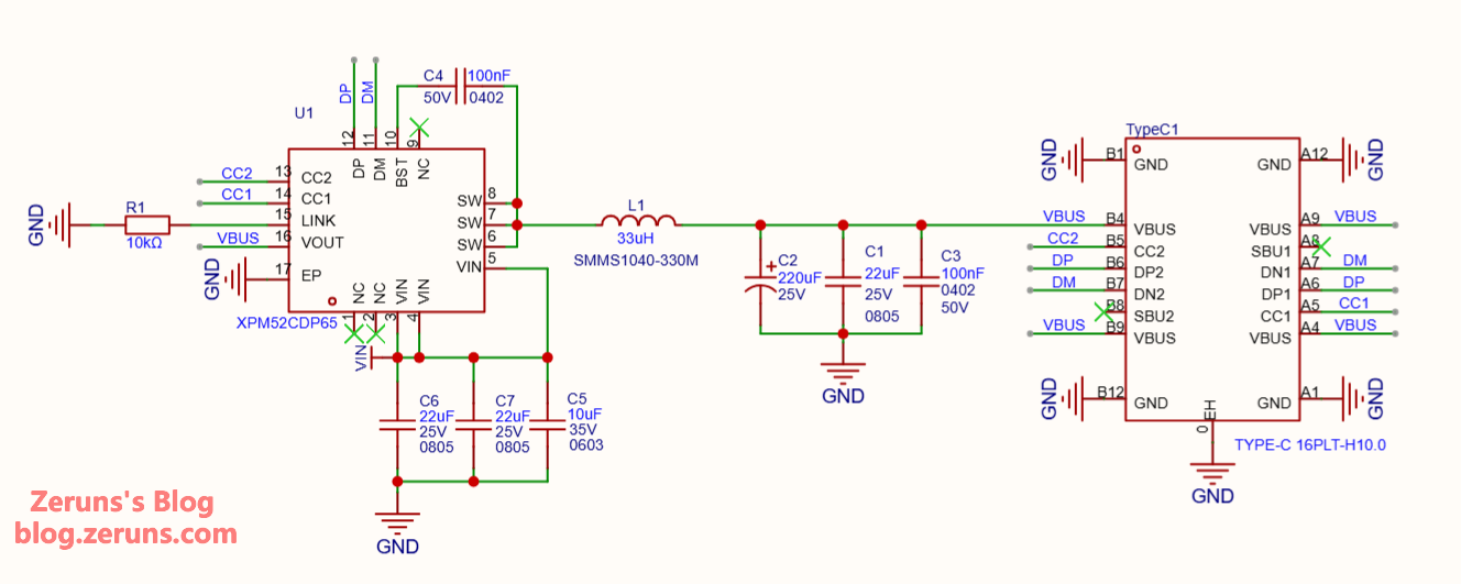
Плата быстрой зарядки XPM52CDP65
Плата быстрой зарядки IP6538
Печатные платы (PCB)
Основная плата источника питания GaN с обратноходовой топологией
Плата быстрой зарядки XPM52CDP65
Плата быстрой зарядки IP6538
Где купить компоненты
Ниже приведены ссылки на покупку некоторых компонентов, использованных в этом проекте:- Образцы резисторов и конденсаторов 0402/0603: https://s.click.taobao.com/3rAjyQn
- Трафаретная пластина SMT: https://s.click.taobao.com/EMrr8Gn
- Магнитопровод и каркас PQ2020: https://s.click.taobao.com/DLPE8Gn
- MSB40M: https://s.click.taobao.com/ToQ68Gn
- NTC 5D-7: https://s.click.taobao.com/LrD08Gn
- XPM52CDP65: https://s.click.taobao.com/8r3VxQn
- Литц-провод: https://s.click.taobao.com/IuyT7Gn
- Плоские твердотельные конденсаторы: https://s.click.taobao.com/xylswQn
Рекомендуется приобретать компоненты на платформе LCSC: https://activity.szlcsc.com/invite/D03E5B9CEAAE70A4.html
В открытом проекте на LCSC, нажав кнопку «Создать заказ в магазине» в таблице спецификаций (BOM), можно добавить все необходимые компоненты в корзину одним кликом.
Ссылки для загрузки материалов
Материалы включают: файлы проекта EDA от LCSC, PDF-схему, программное обеспечение SMPSKit, технические описания используемых микросхем, интерактивную BOM для помощи при пайке, спецификации трансформатора, Gerber-файлы, файл стенной маски для объединения трёх плат (размер до 10*10 см, стоимость изготовления трафаретной пластины на Taobao около 15 юаней): [https://s.click.taobao.com/t?e=m%3D2%26s%3DuRzQPIcq0Ktw4vFB6t2Z2ueEDrYVVa64g3vZOarmkFi53hKxp7mNFl906SyIHsHUJJbm%2FSGOSaf0JlhLk0Jl4QTquP0kWxBLBDnvz6xo38xspWc9%2BCL4bTGF1ceZMhPo8mL8HhJ3EdVrH4ks4QyiY4z4rjZDGVMAbJG2giRuVLcRfe3Qrjuetf1SarTXhIOT%2FcbizUjsed9Fcw2CNXGlQNvVc0m0b4s3yFfJ2M8pFTsQBy7eCFVvu6Bnaotyc8rbtXxv1Cfu5i60zvIVVx%2BPc2%2F51BzEHetfxglKFrfPmkzgk553RHFro4t%2FvbH3F6hYjj1yRwTvn4pxKmPmpIKZsA%3D%3D&union_lens=lensId%3APUB%401772460306%40212b06a9_1cd6_19caeddf1c4_ea50%40026VahCH45lALn4PV1ICJf5D%40eyJmbG9vcklkIjo4MDY3NCwiic3BtQiiI6Il9wb3J0YWxfdjJfcGFnZXNfcHJvbW9fZ29vZHNfaW5kZXhfaHRtIiiwiic3JjRmxvb3JJZCI6IjgwNjc0In0ie%3BtkScm%3AselectionPlaza_site_4358_0_0_0_1_1772460306947114794199%3Bscm%3A1007.30148.329090.pub_search-item_5688c7e7-8434-4b2c-8db4-f0ace051dbea_
- Скачать с облачного хранилища 123yunpan: https://www.123865.com/s/2Y9Djv-MaddH
- Скачать с диска Baidu: https://pan.baidu.com/s/1yrOYifFEItxbd1aHXmoq4A?pwd=6k1n Код доступа: 6k1n
- Открытый проект на OSHWHUB: https://oshwhub.com/zeruns/pd65w-gallium-nitride-charger
Группа QQ по электронике и микроконтроллерам: 2169025065
eeClub — сообщество инженеров-электронщиков: https://bbs.eeclub.top/
Рекомендуемые открытые проекты- Трехфазный измеритель потребления электроэнергии (открытый исходный код), позволяет удобно отслеживать расход электричества в доме: https://blog.zeruns.com/archives/771.html
- Цифровой источник питания с синхронным выпрямлением Buck-Boost на базе STM32 (открытый исходный код): https://blog.zeruns.com/archives/791.html
- Модуль импульсного источника питания LM25118 с автоматическим повышением/понижением напряжения: https://blog.zeruns.com/archives/727.html
- Интеллектуальная электронная нагрузка на базе CH32V307, открытый проект участника соревнований по встраиваемым системам: https://blog.zeruns.com/archives/785.html
- Модуль источника питания EG1151 большой мощности с синхронным выпрямлением и регулируемым повышающим/понижающим напряжением (поддерживает быструю зарядку Type-C PD): https://blog.zeruns.com/archives/794.html
- Открытый модуль быстрой зарядки 140 Вт + 65 Вт с понижающе-повышающим преобразователем PD3.1 (2 порта Type-C + 1 порт USB-A), IP6557+IP6538, настольное зарядное устройство 205 Вт: https://blog.zeruns.com/archives/801.html
- Открытый хаб расширения Type-C с 4 портами USB-A по 10 Гбит/с, сетевой картой 2,5 Гбит/с и кардридером: https://blog.zeruns.com/archives/868.html
- [Открытый проект] Обратноходовой импульсный источник питания 24 В, 3 А (на базе UC3842, включая расчеты схемы и параметров трансформатора): https://blog.zeruns.com/archives/910.html
- [Открытый проект] Регулируемый импульсный источник питания с повышением/понижением напряжения (Buck-Boost) на базе SC8703, регулируемые напряжение и ток, поддержка входа быстрой зарядки PD: https://blog.zeruns.com/archives/929.html
Рекомендуем к прочтению
- Рекомендуемые недорогие и выгодные VPS/облачные серверы: https://blog.zeruns.com/archives/383.html
- Руководство по созданию сервера Minecraft: https://blog.zeruns.com/tag/mc/
- Краткий обзор и разбор GL-RM1PE — превращаем обычный компьютер в систему удаленного управления BMC: https://blog.zeruns.com/archives/900.html
- Руководство по установке форумного движка Discourse — как развернуть сайт сообщества на открытом исходном коде с нуля: https://blog.zeruns.com/archives/919.html
- Краткий обзор и разбор комбинированного прибора OWON HDS160 (осциллограф + мультиметр): https://blog.zeruns.com/archives/927.html
- Быстрое руководство по запуску сервера Minecraft — поддержка всех версий (Forge, Fabric, Paper, Bedrock и др.): https://blog.zeruns.com/archives/923.html
Английская версия статьи: https://blog.zeruns.top/archives/85.html
























