拓利亚(TOPLIA)开关型直流稳压可调电源 X08P3010 开箱测评和拆解。
在拼多多百亿补贴上刷到了这款电源,最大32V 10A的输出,才350元,而且拓利亚是优利德的子品牌,感觉还挺划算的就下单了回来试试。
开箱评测视频:https://www.bilibili.com/video/BV1vM411271x/
拆解视频:https://www.bilibili.com/video/BV1N24y1S74p/
电子/单片机技术交流群:2169025065
介绍
先来看看参数:
| 型号 | X08P3010 |
|---|---|
| 额定输出电压/电流 | 0~32V / 0~10A |
| 输出功率 | 320W |
| 负载调节率 | 电压:≤0.1%+5mV 电流:≤0.2%+3mA |
| 电源调节率 | 电压:≤0.01%+5mV 电流:≤0.2%+3mA |
| 设置分辨率 | 电压:10mV 电流:1mA |
| 回读分辨率 | 电压:10mV 电流:1mA |
| 设置精确度 | 电压:≤0.1%+1digits 电流:<0.2%+3mA |
| 纹波 | 电压:≤10mVrms 电流:≤5mArms |
| OCP(过流保护) | 0~10A±0.2%FS |
| OVP(过压保护) | 0~32V±0.2%FS |
| 最大电流 | 10.0A±0.2% |
| 显示类型 | LCD数码管显示 |
| 电源电压 | AC 110/220V±10% |
| 最大电压 | 32V±0.2% |
| 尺寸(W*H*D) | 80mm x 150mm x 230mm |
| 重量 | 2.5kg |
支持OCP(过流保护)、OVP(过压保护)、CC(恒流)、CV(恒压)功能,设置电压电流用的是旋转编码器,可以精确稳定地调节,可以储存3组数据,方便快速调到常用的设置。
购买地址:
- 拼多多:https://p.pinduoduo.com/AL8nTSbA
- 京东:https://u.jd.com/mMt2uyu
- 淘宝:https://s.click.taobao.com/axWZMOu
开箱
箱子正面
箱子侧面
配件有:一条电源线、一条鳄鱼夹测试线,一张说明书
电源正面
电源侧面
电源背面
评测
设备有限,测电压电流这里只能用个普通的万用表,看个大概。负载用的是15Ω的水泥电阻。
输出电压准确
回读电流准确
恒流模式正常
过流保护正常
最大电流输出测试
16V输出,空载纹波测试,平均值10mV以内,峰峰值100毫伏左右,32V输出的空载纹波也差不多,变化不大,表现还行。
32V输出,带15Ω的负载,纹波平均值也是不到10mV,峰峰值也是在100mV左右波动。
我试了一下给输出加个0.33uF的独石电容,纹波可以降到峰峰值不到50mV,还有把负极和GND的连接断开,纹波峰峰值可以降到10mV左右
汉泰DSO2D15台式示波器 简单开箱测评:https://blog.zeruns.com/archives/652.html
拆解
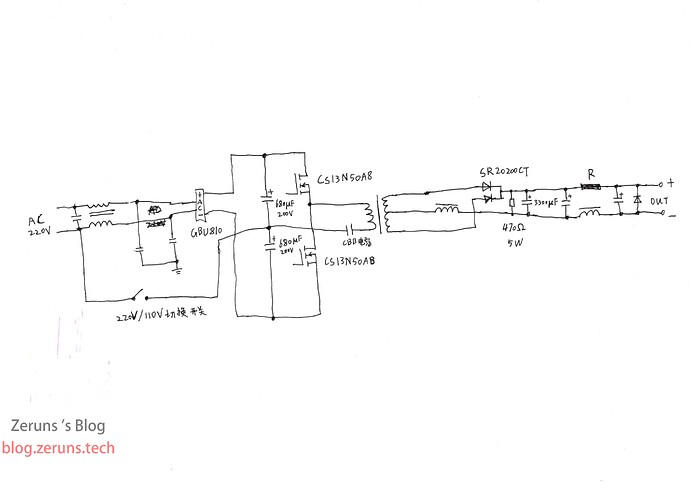
大概看了一下走线,把它的大概电路图画出来了,下面只是大概电路图,并没有画全的,这是一个半桥式开关电源。
最右边那个电阻和电感位置画反了,那个电阻是串在负极输出,电感是串在正极输出。
还有它用到的主要的芯片我也列出来了:
主电路:
- 整流桥:GBU810
- 2个开关管:N沟道MOS管,CS13N50A8
- 肖特基直流管:SR20200CT
- PWM控制器:TL494S
- 运放:2904
辅助电源:
- 整流桥:DB207S
- PWM控制器:EST2812D(集成了MOS管)
- 光耦:EL357N
控制面板电路:
- DCDC电源芯片:XL1509
- 主控MCU:APT32F1023H8S6
- 运放:LM358
- 数码管驱动:TM1640
- 键盘扫描和LED驱动:TM1650
- 电压基准:TL431
电路板全局图
电源板正面
电源板背面
散热风扇
控制面板正面图
数码管驱动芯片:TM1640
主控芯片:爱普特APT32F1023H8S6 ,国产32位MCU
电压基准:TL431
键盘扫描和LED驱动芯片:TM1650
集成运放芯片:LM358 ,看走线应该是当电压跟随器用。
控制面板的电源芯片:XL1509 ,一个BUCK型的DCDC芯片。
电源板火线进来先经过一个型号为10D-15的NTC负温度系数热敏电阻,接着到继电器。
然后到 X电容(右上角黄色那个)→ 共模电感 → 两个Y电容 → 整流桥 GBU810
接着是两个串联的电解电容,680μF 220V的,有人知道这个电容是什么品牌的吗。
下面两个开关管是N沟道的MOS管,型号为CS13N50A8,最大500V 13A;最上面的是肖特基二极管,输出整流用的,型号为SR20200CT,最大200V 20A。
主电源的PWM控制器是TL494S;旁边还有个运放是2904,这个运放应该是用来放大康铜丝(检流电阻)两端的电压,将电流转换成电压信号;
右下角的是辅助电源的PWM控制器,型号为EST2812D,这个芯片内置MOS管,与下图右边的小的高频变压器组成一个反激式开关电源,用来给其他芯片供电的。
辅助电源的整流桥DB207S
输出滤波电容,两个3300μF 50V的电解电容,低ESR的。
推荐阅读
- 高性价比和便宜的VPS/云服务器推荐: https://blog.zeruns.com/archives/383.html
- 使用NPS自建内网穿透服务器教程,带WEB管理:https://blog.zeruns.com/archives/660.html
- 怎样搭建个人博客:https://blog.zeruns.com/archives/218.html
- 网站搭建教程:https://blog.zeruns.com/category/web/
- 我的世界服务器搭建教程:https://blog.zeruns.com/tag/mc/
































