Сделал трёхфазный счётчик электроэнергии, способный измерять ток, напряжение, мощность, коэффициент мощности и потреблённую энергию по трём фазам; данные выгружаются в HomeAssistant — удобно следить за домашним потреблением и мощностью в реальном времени.
Для измерений используются 3 датчика параметров PZEM004T, которые по UART связываются с ESP32-C3; далее по Wi-Fi данные отправляются в HomeAssistant (сервер поднят мной на Raspberry Pi 4), прошивка ESP32-C3 написана в ESPHome.
Модуль измеряет напряжение только между каждой фазой и нулём, линейное напряжение (между фазами) не измеряется.
Диапазон напряжения 80–260 В, ток до 100 А, точность 0,5 %.
Адреса трёх PZEM004T нужно назначить вверху через ПО: 0x01, 0x02, 0x03.
Работа идёт с сильноточной частью — собирать только при обесточенной установке!
Инструкции по установке HomeAssistant + ESPHome ищите в интернете.
Чат по электронике/микроконтроллерам: 2169025065
Фото железа
Скриншоты
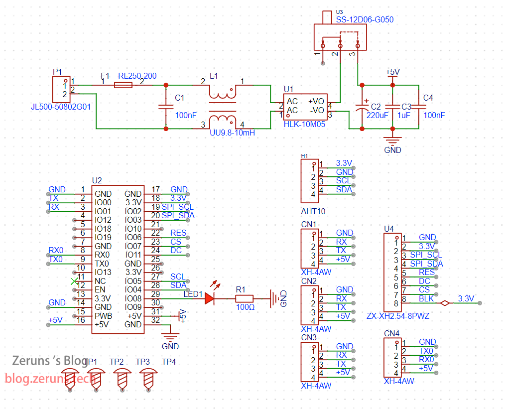
Схема
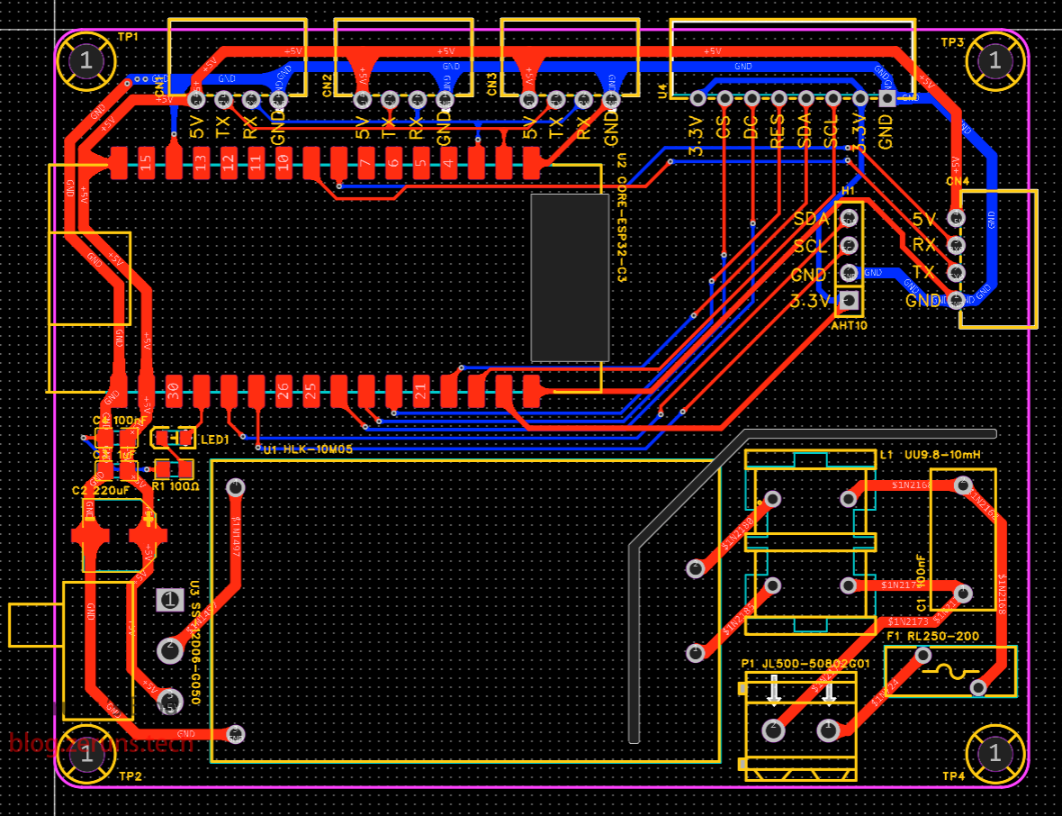
PCB
3D-корпус
Скачать файлы
Проект на LCSC OpenSource: https://oshwhub.com/zeruns/san-xiang-dian-liang-dian-can-shu-shu-ju-cai-ji-san-xiang-dian-ya-dian-liu-gong-lv-gong-lv-yin-shu-yong-dian-liang
123 Облако (без ограничения скорости): https://url.zeruns.com/PbpP8 Код: jjRr
Baidu Pan: https://pan.baidu.com/s/1XCi1AY6M1G0weNuuVJu01w?pwd=qhrc Код: qhrc
В архиве: 3D-модель корпуса, Gerber-файлы платы, проект LCSC EDA, мануал PZEM-004T, утилита для настройки PZEM-004T, конфиг ESPHome.
Где купить компоненты
-
Плата Heltec CORE-ESP32C3: https://s.click.taobao.com/GsKSHxt
-
Модуль PZEM-004T: https://s.click.taobao.com/cnHOHxt
-
Модуль питания HLK-10M05: [https://s.click.taobao.com/quMNHxt](https://s.click.taobao.com/t?e=m%3D2%26s%3DdgAv%2FU%2B0Jvpw4vFB6t2Z2ueEDrYVVa64g3vZO- platform: pzemac
id: pzemac_C
address: 0x03
current:
name: “C-Current” # Имя датчика тока
voltage:
name: “C-Voltage” # Имя датчика напряжения
energy:
name: “C-Energy” # Имя датчика энергии
power:
name: “C-Power” # Имя датчика мощности
id: C_POWER
frequency:
name: “C-Frequency” # Имя датчика частоты
power_factor:
name: “C-PowerFactor” # Имя датчика коэффициента мощности
update_interval: 11s # Интервал обновления 11 секунд-
platform: wifi_signal # Reports the WiFi signal strength/RSSI in dB
name: “WiFi Signal dB”
id: wifi_signal_db
update_interval: 60s
entity_category: “diagnostic” -
platform: copy # Reports the WiFi signal strength in %
source_id: wifi_signal_db
name: “WiFi Signal Percent”
filters:- lambda: return min(max(2 * (x + 100.0), 0.0), 100.0);
unit_of_measurement: “Signal %”
entity_category: “diagnostic”
device_class: “”
- lambda: return min(max(2 * (x + 100.0), 0.0), 100.0);
-
status_led:
pin: GPIO8
time:
- platform: sntp
id: current_time
timezone: Asia/Shanghai
servers:- ntp.aliyun.com
- ntp.tencent.com
- stdtime.gov.hk
on_time: - seconds: 0
minutes: 0
hours: 0
days_of_month: 1
then:- pzemac.reset_energy: pzemac_A # Сброс счётчика энергии датчика A в 00:00:00 первого числа каждого месяца
- pzemac.reset_energy: pzemac_B # Сброс счётчика энергии датчика B в 00:00:00 первого числа каждого месяца
- pzemac.reset_energy: pzemac_C # Сброс счётчика энергии датчика C в 00:00:00 первого числа каждого месяца
on_time_sync:
then: - logger.log: “Synchronized system clock”
## Рекомендуемые open-source проекты
- Минимальная плата STM32F030C8T6 и бегущий светодиод (схема и PCB): [https://blog.zeruns.com/archives/715.html](https://blog.zeruns.com/archives/715.html)
- Нарисовал минимальную плату MSP430F149 и выложил как open-source: [https://blog.zeruns.com/archives/713.html](https://blog.zeruns.com/archives/713.html)
- Задача на источник питания с соревнований 2007 года: повышающий DC-DC модуль 30–36 В (UC3843): [https://oshwhub.com/zeruns/36v-sheng-ya-dcdc-mo-kuai-uc3842](https://oshwhub.com/zeruns/36v-sheng-ya-dcdc-mo-kuai-uc3842)
- Минимальная плата STC12C5A60S2 / 51-микроконтроллер с индикацией температуры и вентилятором, управляемым по температуре: [https://blog.zeruns.com/archives/721.html](https://blog.zeruns.com/archives/721.html)
- Шаблон проекта STM32F407 на стандартной библиотеке с портированной графической библиотекой U8g2: [https://blog.zeruns.com/archives/722.html](https://blog.zeruns.com/archives/722.html)
- Минимальная плата QinHeng CH32V307VCT6 open-source: [https://blog.zeruns.com/archives/726.html](https://blog.zeruns.com/archives/726.html)
- Автоматический повышающе-понижающий DC-DC модуль LM25118: [https://blog.zeruns.com/archives/727.html](https://blog.zeruns.com/archives/727.html)
- Высокомощный синхронный выпрямитель-повышающий модуль на EG1164, КПД до 97 %: [https://blog.zeruns.com/archives/730.html](https://blog.zeruns.com/archives/730.html)
- 4G-узел мониторинга окружающей среды (температура, влажность, давление и др.) на базе Air700E, выгрузка в Alibaba Cloud IoT по MQTT: [https://blog.zeruns.com/archives/747.html](https://blog.zeruns.com/archives/747.html)
## Рекомендуемые статьи
- **Рекомендации по недорогим VPS/облачным серверам с высоким соотношением цена-качество:** [https://blog.zeruns.com/archives/383.html](https://blog.zeruns.com/archives/383.html)
- Руководство по созданию сервера Minecraft: [https://blog.zeruns.com/tag/mc/](https://blog.zeruns.com/tag/mc/)
- Обзор моего домашнего сетевого шкафа и рекомендации по сетевому оборудованию: [https://blog.zeruns.com/archives/732.html](https://blog.zeruns.com/archives/732.html)
- Обзор платы разработки Orange Pi 3B (RK3566): [https://blog.zeruns.com/archives/729.html](https://blog.zeruns.com/archives/729.html)
- Обновил свой ПК: заменил видеокарту на Yeston RTX3070: [https://blog.zeruns.com/archives/746.html](https://blog.zeruns.com/archives/746.html)
- Развёртывание Stable Diffusion на GPU-VPS от RainYun, создание собственного сайта для рисования ИИ: [https://blog.zeruns.com/archives/768.html](https://blog.zeruns.com/archives/768.html)










