2011년 전국 전기 대회 문제 – 스위칭 전원 모듈 병렬 공급 시스템, 두 개의 XL4015 칩으로 DCDC 모듈 8 V 출력, 마스터-슬레이브 균등 전류법 적용, 다양한 비율로 전류를 정밀 분배, 효율 80 % 이상.
전자/MCU 기술 교류 그룹: 2169025065
문제
정격 출력 16 W의 8 V DC/DC 모듈 두 개로 구성된 병렬 공급 시스템 설계 및 제작
개요
본 작품은 마스터-슬레이브 균등 전류법을 사용하며, 상수 전류원(슬레이브), 상수 전압원(마스터), MCU 제어보드, 보조 전원 등의 모듈로 구성됩니다. 상수 전류원 및 상수 전압원 모듈에는 XL4015를 DCDC 전원 칩으로 사용하여 백(buck) 강압을 구현하고, 합주 AIR32F103CCT6 MCU를 제어 핵심으로, INA199 전류 샘플링 칩으로 50배 증폭하여 전류 신호를 취득합니다. 취득한 두 신호를 동상 가산기에 중첩하고, 동상 가산기의 출력은 고정 저항과 디지털 가변 저항으로 분압한 후 전압 팔로워를 거쳐 LM358 비교기로 피드백하여 XL4015 칩의 FB 핀에 입력하면 슬레이브 모듈 전류(상수 전류원)를 제어해 전류를 분배합니다.
주의: 처음 사용 시 병렬 출력 점퍼를 먼저 분리하고, 상수 전압원(마스터) 출력 전압을 8 V로, 상수 전류원(슬레이브) 출력 전압을 상수 전압원보다 0.3~0.5 V 높게 맞추십시오.
교내 전선 선발전 작품, 여러 대가들의 조언 부탁드립니다.
LCSC 오픈소스 링크: https://url.zeruns.com/GrMC6
실물 사진
자료 다운로드
프로그램 소스: https://url.zeruns.com/nSNjc 압축 해제 코드: swoz
각 칩 데이터시트: https://url.zeruns.com/TBn42 압축 해제 코드: j542
테스트 데이터
- 공급 시스템 DC 출력 전압 및 효율 측정
측정 방법: 부하 저항을 조정해 I0를 약 4 A로 맞춘 뒤 U0, UIN, I0, IIN 기록.
| Uin(V) | Iin(A) | U0(V) | I0(A) | 효율 |
|---|---|---|---|---|
| 24.05 | 1.57 | 7.76 | 3.97 | 81.6% |
결론: 출력 전압 7.76 V, 시스템 효율 81.6%
- I0=1 A, I0=1.5 A 모듈 출력 전류 상대 오차 측정
측정 방법: 부하 저항을 조정해 I0를 약 1 A 또는 1.5 A로 맞춘 뒤 U0, UIN, I1, I2, I0, IIN 기록.
I0=1 A 측정 결과:
| Uin(V) | Iin(A) | U0(V) | I1(A) | I2(A) | I0(A) | 오차1 | 오차2 |
|---|---|---|---|---|---|---|---|
| 24.08 | 0.454 | 7.999 | 0.501 | 0.526 | 1.032 | 2.9% | 1.9% |
I0=1.5 A 측정 결과:
| UIN(V) | IIN(A) | U0(V) | I1(A) | I2(A) | I0(A) | 오차1 | 오차2 |
|---|---|---|---|---|---|---|---|
| 24.06 | 0.635 | 7.969 | 0.498 | 1.052 | 1.523 | 1.9% | 3.6% |
결론: 상대 오차 3.6% 이하로 요구 오차 <5% 지표 충족.
- 1.5 A<IO<3.5 A 모듈 출력 전류 상대 오차 측정
측정 방법: 전류 1.5 A, 비율 1:1, 1:2, 2:1, 2:3, 3:2로 각각 선택하여 테스트. 부하 저항을 조정해 I0를 약 1.5 A로 맞춘 뒤 U0, UIN, I1, I2, I0, IIN 기록.
| 비율 | UIN(V) | IIN(A) | U0(V) | I1(A) | I2(A) | I0(A) | 오차1 | 오차2 |
|---|---|---|---|---|---|---|---|---|
| 1:1 | 24.06 | 0.628 | 7.952 | 0.778 | 0.744 | 1.522 | 2% | 2% |
| 1:2 | 24.06 | 0.63 | 7.972 | 0.500 | 1.025 | 1.522 | 1.4% | 1.1% |
| 2:1 | 24.05 | 0.627 | 7.931 | 1.015 | 0.509 | 1.524 | 0.01% | 0.2% |
| 2:3 | 24.07 | 0.629 | 7.963 | 0.604 | 0.920 | 1.522 | 0.7% | 0.7% |
| 3:2 | 24.06 | 0.626 | 7.923 | 0.926 | 0.595 | 1.524 | 1.25% | 2% |
결론: 전류 1.5 A 선택 시 상대 오차 2% 이하로 문제 지표 만족.
- I0=4 A 모듈 출력 전류 상대 오차 측정
측정 방법: 부하 저항을 조정해 I0를 약 4 A로 맞춘 뒤 U0, UIN, I1, I2, I0, IIN 기록.
| UIN(V) | IIN(A) | U0(V) | I1(A) | I2(A) | I0(A) | 오차1 | 오차2 |
|---|---|---|---|---|---|---|---|
| 24.04 | 1.568 | 7.73 | 1.96 | 1.945 | 3.968 | 1.2% | 1.9% |
결론: 전류 4 A 선택 시 상대 오차 2% 이하로 문제 지표 만족.
부품 구매 링크
- 0805 저항 샘플북: https://s.click.taobao.com/oWjIgGu
- 0805 커패시터 샘플북: https://s.click.taobao.com/r9ea1Hu
- XL4015 칩: https://s.click.taobao.com/HBT3XGu
- 전해 커패시터: https://s.click.taobao.com/r6CWQGu
- 가변 저항: https://s.click.taobao.com/eTaBmGu
부품 구매는 LCSC 추천, 할인 가입 링크: https://activity.szlcsc.com/invite/D03E5B9CEAAE70A4.html
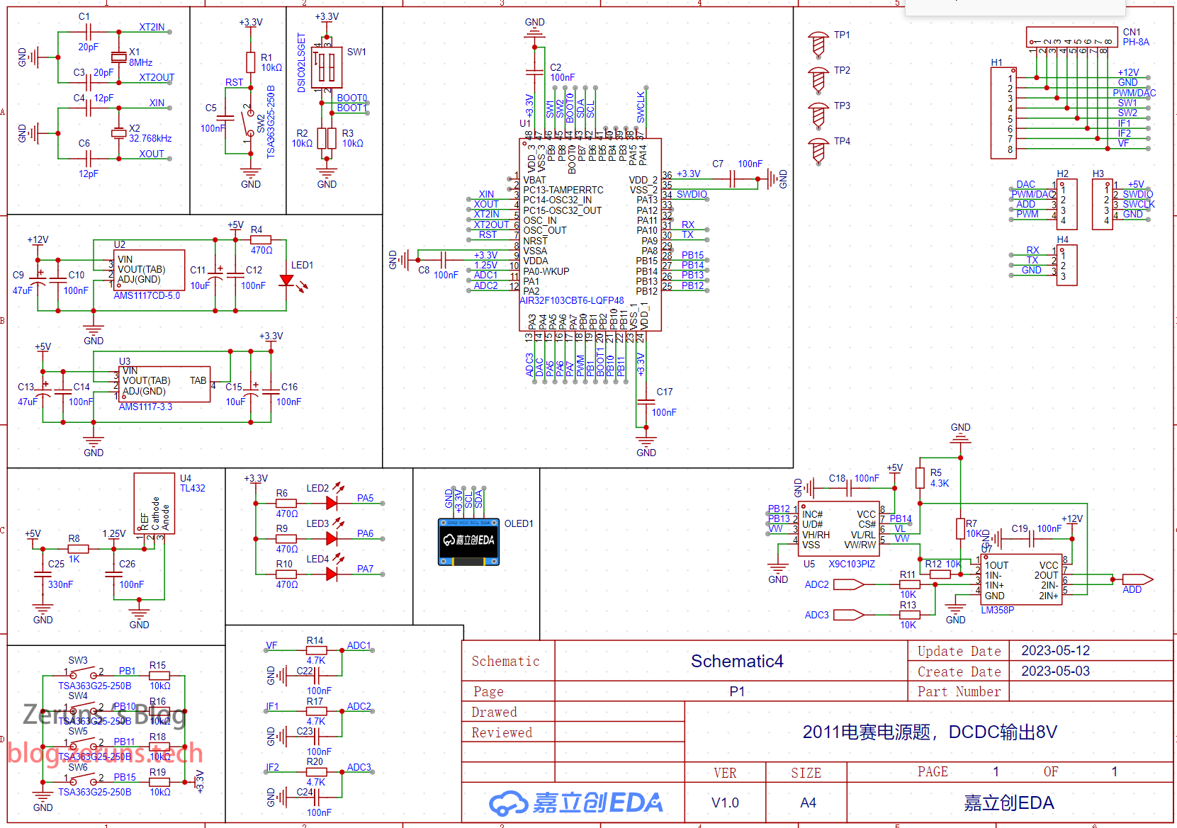
회로도
전원 보드:
제어 보드:
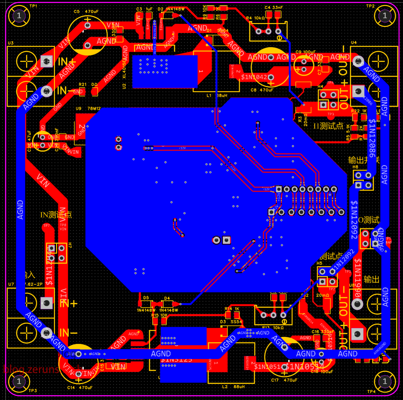
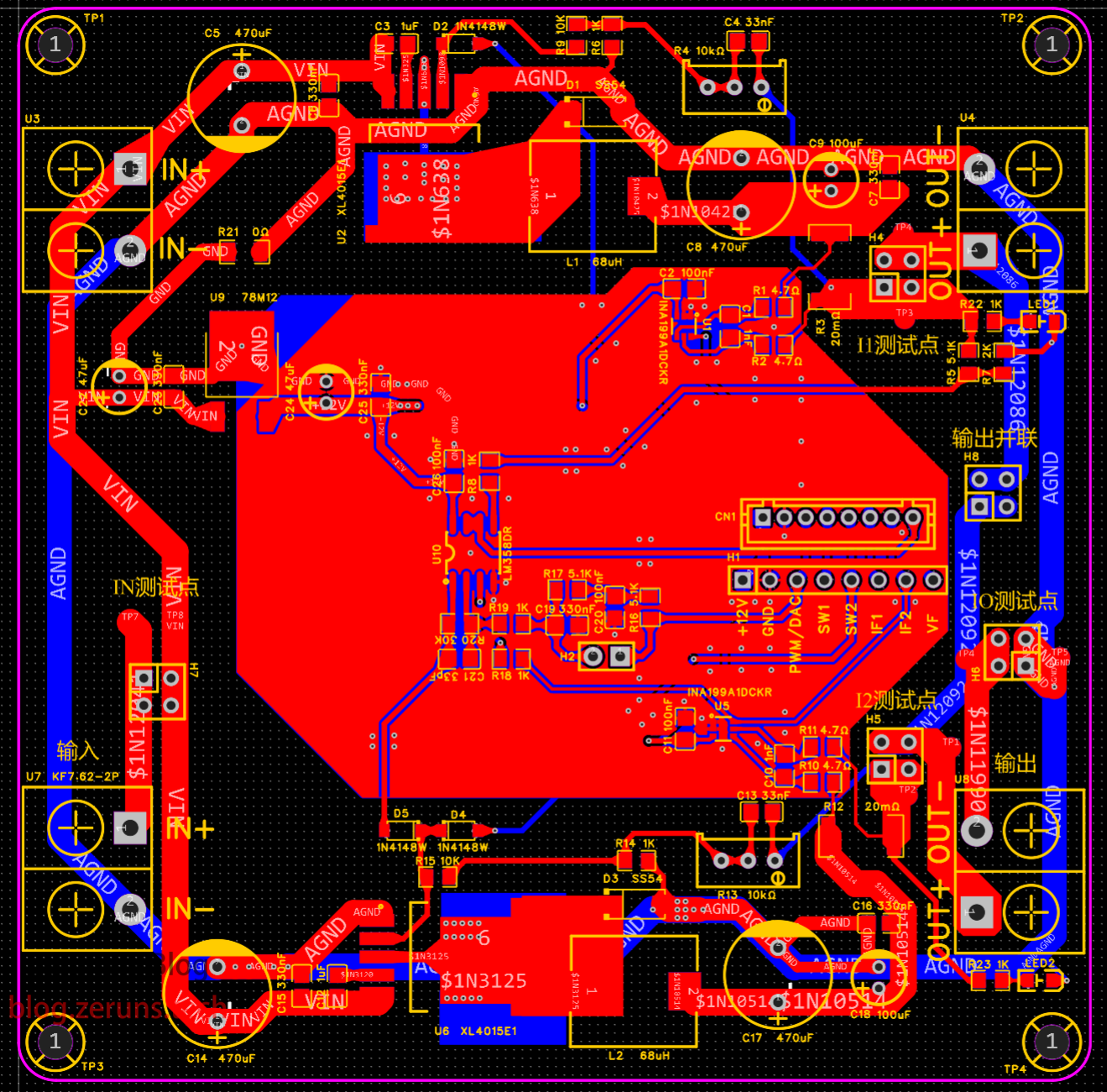
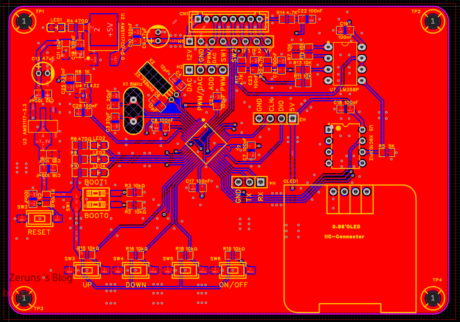
PCB
전원 보드:
제어 보드:
기타 오픈소스 프로젝트 추천
- 그린 MSP430F149 최소 시스템 보드 오픈소스: https://blog.zeruns.com/archives/713.html
- STM32F030C8T6 최소 시스템 보드와 물결 LED(회로도 및 PCB): https://blog.zeruns.com/archives/715.html
- SY8205 동기식 강압 가변 DCDC 전원 모듈(회로도 및 PCB): https://blog.zeruns.com/archives/717.html
추천 읽기
- 고성능·저렴한 VPS/클라우드 서버 추천: https://blog.vpszj.cn/archives/41.html
- 개인 블로그 구축 방법: https://blog.zeruns.com/archives/218.html
- 마인크래프트 서버 구축 튜토리얼: https://blog.zeruns.com/tag/mc/
- STM32로 SHT3x 시리즈 온습도 센서 읽기: https://blog.zeruns.com/archives/700.html
- VSCode로 Keil 대체해 STM32 및 51 MCU 개발하기: https://blog.zeruns.com/archives/690.html
- Zhiyun 宿迁 13900K 고방 VPS 성능 리뷰: https://blog.vpszj.cn/archives/1689.html
- Yuyun 宿迁 Gold 6146 고방 클라우드 서버 성능 리뷰: https://blog.vpszj.cn/archives/1725.html








