STM32G474 기반 4-스위치 백-부스트(Buck-Boost) 디지털 전원 공급 장치로, Type-C 인터페이스(PD 디코이 입력) 및 DC5.5 인터페이스 입력을 지원합니다. 최대 입력/출력은 48V 10A입니다. 이는 제 졸업 프로젝트이며, 현재 회로도, PCB, 프로그램 소스 코드, 케이스 3D 모델 등의 자료를 포함하여 오픈소스로 공개되었습니다.
작품 수준은 그저 그렇습니다; 혹독한 비난은 자제해 주세요. 친화적인 교류는 언제나 환영입니다.
작품 시연 영상: https://www.bilibili.com/video/BV1Ui421y7ip/
CH32V307 기반 지능형 전자 부하 오픈소스, 임베디드 대회 출품작: https://blog.zeruns.com/archives/785.html
이 프로젝트의 LCSC 오픈소스 플랫폼 링크: https://url.zeruns.com/noGf0
전자/마이크로컨트롤러 기술 교류 QQ 그룹: 2169025065
자료 다운로드 링크는 글 말미에 있습니다.
하드웨어 회로는 LCSC EDA 소프트웨어로 설계했으며, 정말 사용하기 쉽습니다.
소개
본 논문에서는 STM32를 기반으로 한 동기 정류식 백-부스트 디지털 전원을 설계합니다. 전원 회로는 MOSFET 구동 회로, 4-스위치 백-부스트 회로, 신호 조정 회로, PD 고속 충전 프로토콜 회로, 보조 전원 회로, 마이크로컨트롤러 제어 회로 등으로 구성됩니다.
전원 공급 장치는 DC 인터페이스 또는 Type-C 인터페이스를 통해 전원을 공급받을 수 있습니다. Type-C 인터페이스는 PD 고속 충전 프로토콜을 통해 충전기와 통신하여 최대 20V 작동 전압을 자동으로 요청하고 획득합니다. 전원 공급 장치는 STM32G474 마이크로컨트롤러를 사용하여 입력 및 출력 전압과 전류를 실시간으로 모니터링하고, PID 제어 알고리즘을 통해 출력 PWM 듀티비를 조정하며, 과전압 및 과전류 보호를 실현합니다. 또한 메인보드 온도를 샘플링하여 과열 보호를 달성할 수 있습니다. 또한 OLED 화면을 통해 전원의 실시간 매개변수를 확인할 수 있으며, 로터리 인코더와 버튼을 통해 출력 전압과 전류를 설정할 수 있습니다. 또 다른 Type-C 인터페이스를 통해 상위 컴퓨터와 통신할 수 있으며, 상위 컴퓨터 소프트웨어를 통해 전원의 실시간 매개변수와 파형을 확인할 수 있습니다.
설계 성능 매개변수
전원 공급 장치의 설계 성능 매개변수는 다음과 같습니다:
| 항목 | 매개변수 지표 |
|---|---|
| 입력 전압 범위 | 12Vdc~48Vdc |
| 입력 전류 범위 | 0~10A |
| 최대 출력 전력 | 450W |
| 출력 전압 범위 | 0.5Vdc~48Vdc |
| 출력 전류 범위 | 0~10A |
| 출력 전압 리플 | 피크-피크 ≤ 200mV |
| 스위칭 주파수 | 181.333kHz |
실물 사진
상위 컴퓨터 소프트웨어로 VOFA+를 사용하며, 전원의 다양한 매개변수(입력 전압 및 전류, 출력 전압 및 전류, 메인보드 온도, MCU 온도, 전력 변환 효율 등)와 파형 변화를 실시간으로 확인할 수 있습니다. 아래 그림들을 참조하세요.
시스템 블록 다이어그램
하드웨어 회로 설계
부품 선정 및 계산
인덕터 계산
동기식 BUCK-BOOST 전원 공급 장치에서 인덕터 계산은 BUCK 모드와 BOOST 모드에서의 작동 조건을 모두 고려하여 두 모드에서 회로 요구사항을 충족하도록 해야 합니다. 일반적으로 인덕터 선택은 두 모드 중 인덕터에 대한 요구사항이 더 높은 모드를 기준으로 합니다.
전원 공급 장치가 BUCK 스텝다운 모드에서 작동할 때, 최대 입력 전압이 48V이고 최소 출력 전압이 5V라고 가정하면 최소 PWM 듀티비를 계산합니다:
$$\nD_{min} = \frac{V_{out\min}}{V{in\_max}} = \frac{5V}{48V} = 10.417\%\n$$
인덕터 전류 리플을 정의합니다(최대 정격 전류 리플의 25%, 최대 정격 전류를 10A로 설정):
$$\n\Delta I_L = 25\% \cdot I_{out\_nom} = 25\% \times 10A = 2.5A\n$$
필요한 최소 BUCK 인덕터를 계산합니다:
$$\nL_{minBuck} = \frac{V_{out\min} \cdot (1 - D{min})}{\Delta I_L \cdot f_{switch}}\n= \frac{5V}{2.5A \times 181333Hz} \times (1 - 10.417\%) \n\approx 9.88\mu H\n$$
전원 공급 장치가 BOOST 스텝업 모드에서 작동할 때, 정격 입력 전압 24V를 계산 지점으로 취하고 PWM 듀티비를 계산합니다:
$$\nD_{Bo} = 1 - \frac{V_{in\nom}}{V{out\_max}} = 1 - \frac{24V}{48V} = 50\%\n$$
Boost 모드에서 1A(I_{minb})를 취하면 Boost는 연속 전도 모드(CCM)에 진입하며, 인덕터를 계산합니다:
$$\nL_{minBoost} = \frac{V_{out\max} \cdot D{Bo}(1-D_{Bo})^2}{2 \cdot I_{minb} \cdot f_{switch}} \n= \frac{48V \times 50\% \times (1 - 50\%)^2}{2 \times 1A \times 181333Hz} \n= 16.544\mu H\n$$
공식에서 얻은 계산 결과를 바탕으로 미리 정해진 리플 전류 요구사항을 충족하는 데 필요한 최소 인덕턴스 값이 결정됩니다. 이 조건을 충족시키기 위해 계산값보다 약간 높은 인덕턴스 값을 가진 인덕터를 선택해야 합니다. 동시에, 선택된 인덕터의 포화 전류가 회로에서 가장 높은 전류 피크를 견딜 수 있도록 해야 합니다. 계산 과정에서 효율 요소가 고려되지 않았기 때문에, 실제 듀티비와 피크 전류는 이론 계산값보다 낮을 수 있습니다. 따라서 선택을 할 때는 실제 작동 조건에서 가능한 다양한 상황에 적응할 수 있도록 일정한 안전 여유를 고려해야 합니다.
위의 요소들을 종합적으로 고려하여, 본 설계에서는 1770 SMD 패키지의 22μH 인덕터로서 포화 전류가 10A 이상인 인덕터 부품을 BUCK-BOOST 회로의 인덕터로 선택합니다.
캐패시터 계산
좋은 출력 전압 리플을 얻기 위해 설계된 전압 리플은 50mV입니다.
$$\n\Delta V_{out} = 0.05V\n$$
위에서 선택한 인덕터는 22μH이므로, 여기서는 이 인덕턴스 값을 사용하여 계산합니다:
$$\nL_{BB}=22\mu H\n$$
BUCK 스텝다운 모드와 BOOST 스텝업 모드에서 작동할 때 각각 필요한 최소 캐패시턴스 $C_{minBuck}$와 $C_{minBoost}$를 계산합니다:
$$\nC_{minBuck}=\frac{V_{out\min}\cdot(1-\frac{V{out\min}}{V{in\max}})}{8\cdot L{BB}\cdot \Delta V_{out}\cdot {f_{switch}}^2}=15.48\mu F\n$$
$$\nC_{minBoost}=\frac{I_{out\_nom}\cdot(1-\frac{Vin\_min}{Vout\_max})}{\Delta Vout\cdot fswitch}=413.6\mu F\n$$
설계에서는 일정한 여유를 두고 더 낮은 출력 리플을 위해 ESR이 낮은 220μF 솔리드 캐패시터와 470μF 일반 전해 캐패시터를 선택하여 총 690μF를 구성합니다.
MOS 선택 및 계산
정격 입력 및 출력 전압 범위 내에서 입력 MOS 전류의 유효값을 계산합니다:
$$\ni_{mos\_rms}=7.098A\n$$
MOSFET 선택 시, MOS 튜브의 정격 전류 값 $I_D$는 MOS 튜브를 통해 흐르는 최대 전류의 두 배 이상이어야 합니다(고장 또는 단락 조건에서 과도한 전류 충격으로 인한 손상을 방지하기 위해).
$$\n2×i_{mos\_rms}=14.196A\n$$
MOSFET 선택을 위한 정격 전압 견딤 값 $V_{DS}$는 최대 입력 전압의 1.5배 이상이어야 합니다(스파이크 브레이크다운을 방지하기 위해).
$$\n1.5×Vin\max=72V\n$$이전 계산을 참고하면, 일반적인 응용 시나리오에서는 정격 전류 15A를 초과하고 내전압이 100V인 MOSFET을 선택할 수 있습니다. 하단 MOSFET의 선택도 상단 MOSFET과 동일합니다. 발열을 고려하여 도통 및 스위칭 과정에서의 에너지 손실을 최소화하기 위해 $R{DS(on)}$가 낮고 출력 용량(Coss)이 낮은 MOSFET을 우선적으로 선택해야 합니다.
본 설계에서 선택한 MOSFET 모델은 CJAC80SN10으로, 장소 창징(长晶) 기술 유한회사에서 생산하는 국산 MOSFET입니다. 드레인-소스 간 내전압(V_{DS})은 100V, 최대 드레인-소스 전류(I_D)는 80A이며, 도통 저항(R_{DS(on)})은 6.2mΩ에 불과하여 디바이스의 도통 상태 전력 손실을 줄이는 데 유리합니다. 동시에 이 디바이스의 출력 용량 Coss는 대표값이 420pF로, 스위칭 전환 시 동적 손실을 줄이는 데 유리합니다. 따라서 CJAC80SN10은 프로젝트에 요구되는 전기적 특성을 만족할 뿐만 아니라 에너지 손실을 효과적으로 줄여 시스템 전체 효율을 향상시킵니다.
전원 보드 회로 설계
주 전원 회로
아래 그림은 동기식 BUCK-BOOST 전원의 주 전원 회로도입니다. 왼쪽은 입력입니다. 동기식 BUCK 강압 회로는 MOS 튜브 Q2, Q4 및 인덕터 L1로 구성되며, 동기식 BOOST 승압 회로는 MOS 튜브 Q3, Q5 및 인덕터 L1로 구성됩니다. 각 MOS 튜브의 게이트와 소스 사이에는 10kΩ 저항이 병렬로 연결되어 MOS 게이트가 떠 있지 않도록 하여 오도통을 방지합니다.
주 전원 회로는 전체적으로 좌우 대칭 구조입니다. 입력단과 출력단 모두 470μF/63V 알루미늄 전해 커패시터와 220μF/63V 고체 알루미늄 전해 커패시터가 장착되어 있으며, 추가로 10μF/50V 매개변수의 소형 SMD MLCC(Multi-layer Ceramic Capacitor) 2개가 포트에 고주파 잡음 간섭을 필터링하기 위해 장착되어 있습니다. R9와 R10은 입력 및 출력 포트의 더미 로드로, 전원이 차단될 때 회로에 남은 잔여 에너지를 빠르게 소산시킬 수 있습니다. R13과 R14는 전류 샘플링용 고정밀 5mΩ 저항으로, 후단에는 차동 증폭 회로가 연결되어 입력 및 출력 전류 신호를 증폭합니다. CNT1과 CNT2는 출력 단자입니다. L1과 L2는 각각 SMD 1770 패키지와 관통홀 자성 링 인덕터 패키지이며, 둘 중 하나만 납땜하면 됩니다. 둘 다 그려져 있어 서로 다른 인덕터의 효과와 성능을 테스트하는 데 편리합니다.
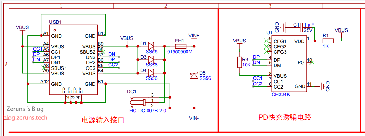
전원 입력 및 고속 충전 프로토콜 회로
아래 그림은 전원 입력 인터페이스와 PD 고속 충전 프로토콜 통신 회로도입니다.
전원 입력은 DC5.5*2.5mm 여성 포트와 Type-C 여성 포트 두 가지 인터페이스를 채택합니다. Type-C 인터페이스는 BC1.2 및 PD3.0/2.0 등 다양한 고속 충전 프로토콜을 지원합니다. 사용된 고속 충전 프로토콜 칩 모델은 CH224K로, 고속 충전기와 통신하여 최대 20V 전압을 출력하도록 하며 최대 100W 전력을 지원합니다.
다이오드 D1, D3, D4는 DC 인터페이스 전압이 Type-C 인터페이스로 역전되는 것을 방지하는 데 사용됩니다. 설계에서는 두 인터페이스를 동시에 연결하는 것을 허용하지 않습니다. D5는 역전 연결 보호용 다이오드입니다. FH1은 전원 입력 퓨즈 홀더로, 12A 퓨즈가 삽입되어 있습니다.
구동 회로
동기식 BUCK-BOOST 전원 설계에서 BUCK 회로와 BOOST 회로 모두 하이사이드 N-MOSFET을 포함합니다. 전통적으로 이러한 하이사이드 N-MOSFET의 구동은 변압기 절연 구동 방식을 채택하지만, 이 방식은 회로의 복잡성을 증가시키고 회로 기판의 크기를 키웁니다.
본 설계에서는 부트스트랩 회로 기능이 내장된 두 개의 MOS 튜브 구동 칩 EG3112를 선택하여 BUCK 회로와 BOOST 회로의 MOS 튜브를 구동합니다. EG3112는 비절연 상보 듀얼 채널 구동 칩으로, 2A 출력 구동 전류 능력은 MOSFET을 빠르게 턴온시킬 수 있도록 보장하며, 칩에는 내장된 데드타임 제어 기능이 있어 출력 구동 신호의 쇼트스루를 방지하여 시스템의 안정성을 향상시킵니다. 구체적인 회로는 아래 그림과 같습니다.
BOOST 승압 회로의 MOS 튜브 구동을 예로 들면, PWM2L과 PWM2H는 STM32G474 마이크로컨트롤러에서 출력된 PWM 신호로, EG3112 구동 칩의 LIN 및 HIN 핀으로 전송됩니다. LO는 구동 저항 10Ω의 하단 튜브 구동 신호 출력이고, HO는 구동 저항 10Ω의 상단 튜브 구동 신호 출력입니다. D7은 상단 튜브 구동 회로의 부트스트랩 다이오드입니다. 다이오드 D9와 D11은 게이트 전하를 빠르게 방전시켜 MOS 튜브의 턴오프 속도를 높이는 데 사용됩니다. C14는 부트스트랩 커패시터입니다.
구동 저항의 역할은 MOSFET의 스위칭 과정에서 구동 신호가 PCB 트레이스, 분산 커패시턴스, 인덕턴스 등의 구성 요소에서 반사 및 진동을 일으킬 수 있으며, 직렬 저항은 이러한 진동을 줄여 시스템의 안정성과 신뢰성을 향상시키는 데 있습니다.
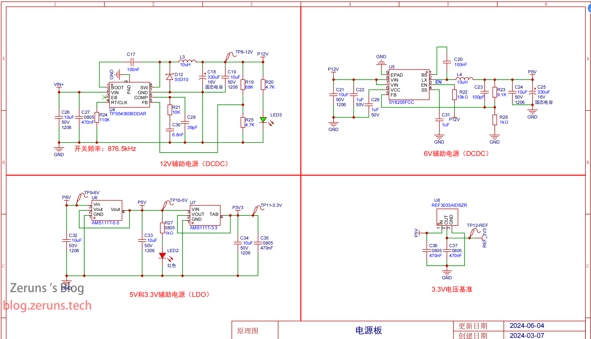
보조 전원
아래 그림은 전원 보드의 보조 전원 회로 원리도입니다.
1단계 12V 출력 보조 전원 회로는 하이사이드 MOSFET이 통합된 BUCK형 전원 칩 TPS54360B를 사용하여 설계되었습니다. 칩 데이터시트에 따르면 RT 핀에 풀다운 저항을 연결하면 스위칭 주파수를 설정할 수 있으며, 여기서는 110kΩ 저항을 선택하여 876.5kHz의 스위칭 주파수에 해당시킵니다. 더 높은 스위칭 주파수를 사용하면 더 작은 인덕터를 선택하여 공간을 절약할 수 있습니다. 이 주파수에 따라 계산된 인덕턴스 값은 9.75μH 이상이어야 하며, 여기서는 10μH 인덕터를 선택하고, 자유휠링 다이오드로 SS310을 선택합니다. C26과 C27는 입력 필터 커패시터이며, 피드백 전압 분배 저항 R19와 R25는 전압을 분배하여 칩의 FB 핀에 0.8V의 기준 전압을 출력하여 출력 전압이 12V가 되도록 합니다. C18과 C19는 1단계 12V 출력 보조 전원의 필터 커패시터입니다. 1단계 12V 출력은 주로 2단계 6V 강압 회로의 입력뿐만 아니라 MOSFET 구동 회로 및 냉각 팬에 사용됩니다.
2단계 6V 출력 보조 전원 회로는 MOSFET이 통합된 동기 정류 BUCK형 전원 칩 SY8205를 사용하여 설계되었습니다. 칩 데이터시트에 따르면 칩의 스위칭 주파수는 500kHz로 고정되어 있으며, 보조 전원 BUCK 회로의 인덕터는 10μH로 선택됩니다. C21과 C22는 입력 필터 커패시터이며, 피드백 전압 분배 저항 R23과 R26은 전압을 분배하여 칩의 FB 핀에 0.6V의 기준 전압을 출력하여 출력 전압이 6V가 되도록 합니다. C24와 C25는 2단계 6V 출력 보조 전원의 필터 커패시터입니다. 12V에서 5V로 직접 선형 전압 조정기를 사용하여 강압하면 손실이 상대적으로 크기 때문에, 먼저 스위칭 전원을 사용하여 5V에 가까운 전압으로 강압한 다음 선형 전압 조정기를 사용하여 목표 전압으로 강압합니다. 이렇게 하면 더 높은 효율과 더 낮은 출력 리플을 보장할 수 있습니다.
2단계에서 출력된 6V 전압은 선형 전압 조정기 칩 AMS1117-5를 통해 5V로 강압되어 3단계 보조 전원으로 사용되며, 전압 기준 칩 REF3033은 신호 조정, OLED 디스플레이, USB 통신 등의 기능 회로에 사용됩니다.
5V DC 전원은 선형 전압 조정기 칩 AMS1117-3.3을 통해 3.3V로 강압되어 4단계 보조 전원으로 사용되며, MCU, 부저, Flash 칩 등의 회로에 사용됩니다.전압 기준 칩 REF3033는 MCU의 VREF 포트에 3.3V 기준 전압을 출력하여 MCU 내장 ADC의 기준 전압으로 작용하며, ADC 샘플링 정확도를 향상시킵니다.
신호 조절 회로
위 그림과 같이 본 설계의 입력 및 출력 전압 샘플링 및 신호 조절 회로는 차동 증폭 기술을 채택합니다. 차동 증폭 토폴로지는 스위칭 전원의 고주파 노이즈가 신호 조절 회로에 미치는 간섭을 효과적으로 줄여 신호의 안정성과 신뢰성을 향상시킵니다. 이 회로에서는 변환 정확도를 향상시키기 위해 저 오프셋 OP 앰프 GS8558-SR을 선택합니다. GS8558-SR OP 앰프는 우수한 DC 정확도와 낮은 바이어스 전류 특성을 가지고 있어 전체 신호 조절 회로의 성능 향상에 중요합니다.
차동 증폭기 회로의 피드백 저항:
차동 증폭 이득 계산:
MCU의 ADC 최대 샘플링 전압은 전압 기준 칩이 출력하는 3.3V이므로 샘플링 가능한 최대 입출력 전압은 다음과 같이 계산됩니다:
스위칭 전원의 고주파 노이즈가 차동 증폭기 회로에 미치는 간섭을 더 잘 억제하기 위해 OP 앰프의 전원 핀에 디커플링 커패시터 C40 및 C41를 추가하여 필터링합니다. 이 커패시터는 MLCC(Multi-layer Ceramic Capacitor)입니다. 낮은 ESR 및 ESL 특성으로 인해 MLCC는 고주파 노이즈 필터링에 더 우수한 효과를 발휘합니다. 동시에 저항 R35 및 커패시터 C39로 구성된 RC 저역 통과 필터 회로를 출력 단에 추가하여 고주파 노이즈를 필터링합니다.
위 그림과 같이 입출력 전류 조절 회로는 차동 증폭을 채택합니다. 출력 전류 샘플링 저항은:
차동 증폭기 회로의 피드백 저항:
차동 증폭 이득 계산:
즉, 1A 전류당 310mV 전압을 출력합니다.
MCU의 ADC 최대 샘플링 전압은 전압 기준 칩이 출력하는 3.3V이므로 샘플링 가능한 최대 입출력 전류는 다음과 같이 계산됩니다:
MCU 제어 회로
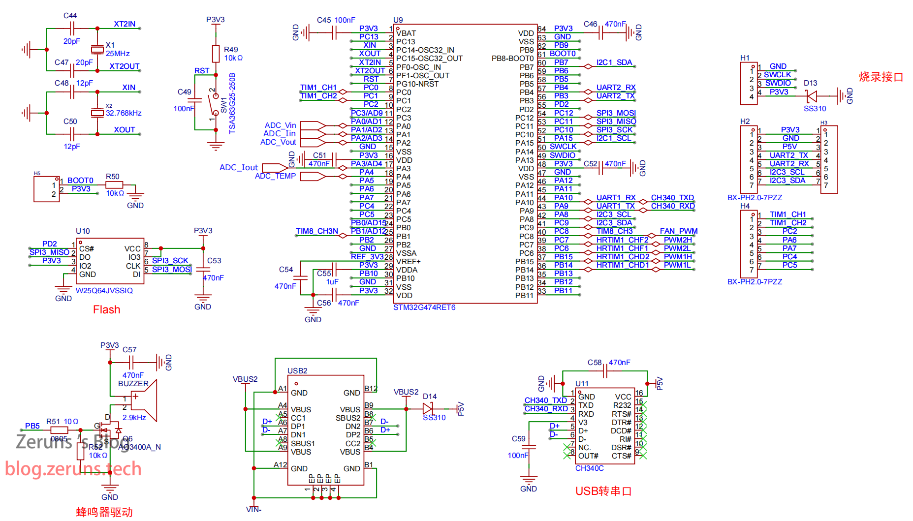
본 프로젝트의 디지털 전원 설계는 제어기로 STM32G474RET6 칩을 선택하며, 이는 외부 회로가 간단하고 제어 방식이 다양하며 확장 성능이 뛰어난 특징을 가지고 있습니다. 정확한 클럭 신호를 얻기 위해 제어기는 외부 크리스탈 발진기 X1을 채택하며, 이는 25메가헤르츠(MHz) 주파수의 석영 크리스탈 발진기입니다. 또한 회로에는 C45, C51, C56, C46 및 C52를 포함한 여러 필터 커패시터가 있으며, 마이크로컨트롤러(MCU)의 다양한 디지털 전원 핀에 사용되어 전원 안정성을 보장하고 노이즈 간섭을 줄입니다. 저항 R49 및 커패시터 C49는 전원 온 리셋 회로를 구성하며, SW1은 MCU 리셋 버튼입니다. U11은 CH340C 모델의 USB-to-시리얼 포트 칩으로, 두 번째 Type-C 인터페이스에 연결되며, 시리얼 포트는 MCU의 USART1 인터페이스에 연결됩니다. U10는 W25Q64 모델의 플래시 메모리 칩으로, 매개변수 설정 등의 정보를 저장하는 데 사용되며 MCU의 SPI3 인터페이스에 연결됩니다. Q6는 부저의 구동 MOS 튜브로, 부저를 제어하는 데 사용되며 MOS 튜브의 게이트는 MCU의 PB5 포트에 연결됩니다. H1 터미널은 SWD 프로그래밍 포트입니다. H2 및 H4는 제어판에 연결하기 위한 PH2.0 터미널 블록입니다. 터미널 블록은 USART2 인터페이스를 예약하여 제어판 솔루션을 시리얼 포트 화면으로 쉽게 교체할 수 있으며, ESP32를 추가하여 네트워킹 및 무선 제어 기능을 증가시킬 수도 있습니다. D13는 5V 역방향 연결 보호 다이오드입니다.
냉각 팬 구동 및 기판 온도 샘플링 회로
기판 온도 샘플링 회로 및 냉각 팬 구동 회로의 회로도는 다음 그림과 같습니다. 전원의 기판 온도 샘플링 원리는 NTC 서미스터 R2 및 풀다운 저항 R4를 직렬로 연결하여 전압을 분배하고, 이를 MCU의 ADC 포트에 출력하여 샘플링하는 것입니다. 사용된 NTC 서미스터는 저항값이 10kΩ이고 B값이 3950K입니다.
냉각 팬은 AO3400 모델의 N-MOS 튜브로 구동됩니다. 냉각 팬 인터페이스에 역방향으로 병렬 연결된 다이오드 D2는 모터에서 발생하는 역기전력(back EMF)으로 인한 손상을 방지하기 위한 것입니다. 모터에 전원이 꺼질 때, 관성 회전으로 인해 모터의 회전자는 즉시 정지하지 않고 계속 회전하며 기전력을 발생시킵니다. 이 기전력은 회로의 트랜지스터나 집적 회로를 손상시킬 수 있으며, 특히 모터가 이러한 구성 요소들을 통해 반도체 스위치(예: MOSFET)에 연결된 경우 더욱 그렇습니다.
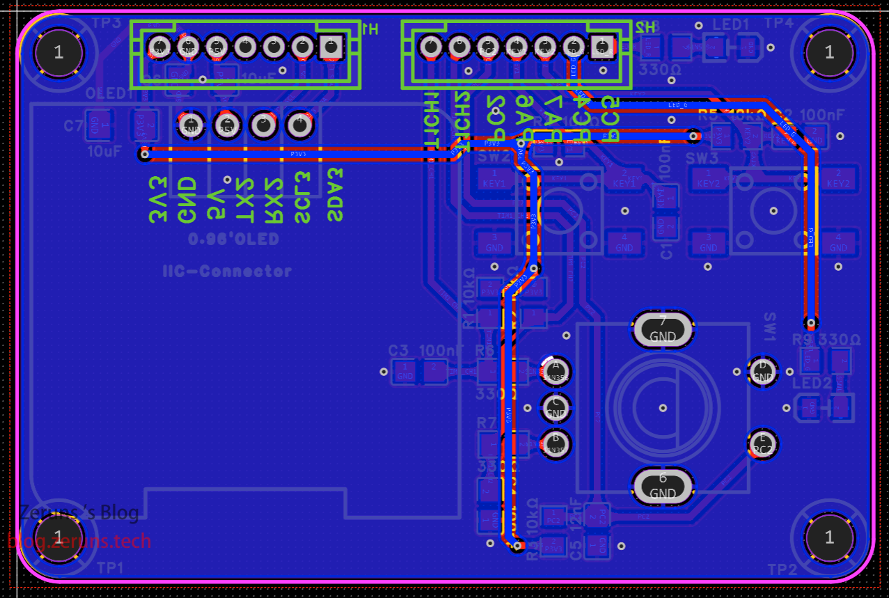
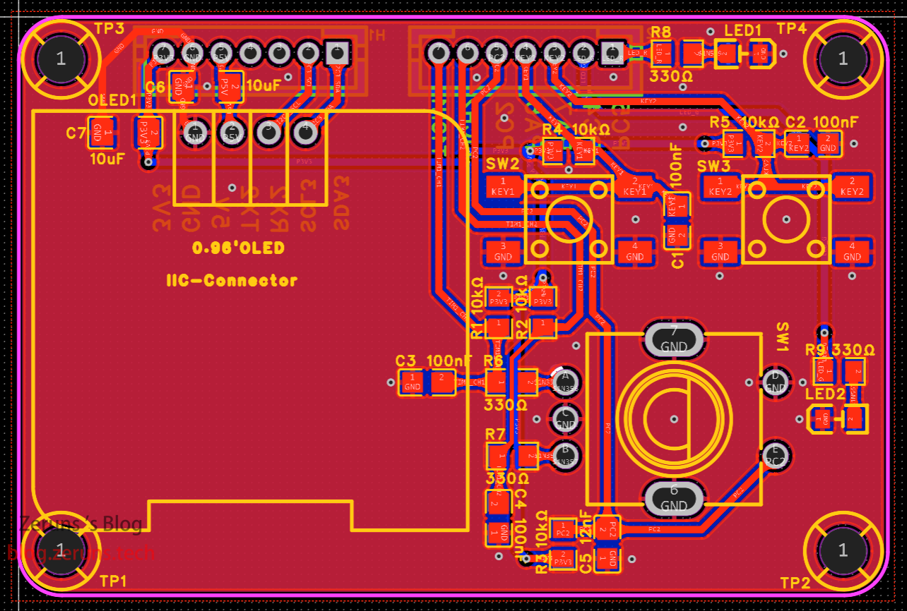
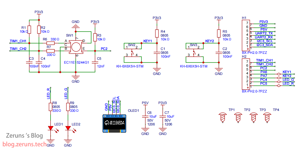
제어판 회로 설계
제어판 회로의 회로도는 다음 그림과 같습니다. SW1은 매개변수 설정 등에 사용되는 회전 인코더입니다. SW2 및 SW3는 버튼입니다. SW2는 설정 항목을 전환하는 데 사용되며, SW3는 전원 출력의 온/오프를 제어합니다. LED1은 시스템 실행 상태 표시등으로, 정상 작동 시 500mS 간격으로 깜박입니다. LED2는 출력 상태 표시등으로, 출력이 켜져 있을 때 켜지고 꺼져 있을 때 꺼집니다. OLED1은 전원 매개변수 및 상태를 표시하는 데 사용되는 OLED 화면입니다.
PCB 스크린샷
전원 보드 상단 레이어
전원 보드 GND 레이어
전원 보드 내부 레이어 2
전원 보드 하단 레이어
패널 상단 레이어
패널 하단 레이어
사용자 매뉴얼
버튼 및 회전 인코더를 통해 출력 전압 및 전류 값을 설정할 수 있습니다. 다음 그림과 같이 강조 표시된 값은 현재 설정할 비트이며, 인코더를 회전하여 증가 또는 감소시킬 수 있습니다. 인코더를 누르면 다음 비트로 전환되며, SW2 버튼을 통해 설정할 항목을 전환할 수 있습니다. 설정된 데이터는 자동으로 플래시 메모리 칩에 저장되며, 다음 번 전원을 켤 때 메모리 칩에서 데이터를 읽어옵니다.
SW3 버튼은 전원 출력을 켜거나 끕니다.
데이터 표시 페이지로 전환하여 전원의 현재 입력 및 출력 전압과 전류, 기판 온도 및 MCU 온도 등을 확인할 수 있습니다. 다음 그림과 같이 표시됩니다.
설정 페이지로 전환하여 과열/과전류/과전압 보호 임계값을 설정할 수 있습니다. 다음 그림과 같이 표시됩니다. 설정된 데이터는 자동으로 플래시 메모리 칩에 저장되며, 다음 번 전원을 켤 때 메모리 칩에서 데이터를 읽어옵니다.
리플 테스트
전자 부하 및 오실로스코프를 사용하여 전원 출력 성능 및 출력 리플을 테스트합니다. 다음 그림과 같이 36V 입력, 12V2A 출력 시 피크-투-피크 리플이 약 42mV로 측정됩니다. 다음 그림을 참조하십시오.
변환 효율 테스트전력 변환 효율은 20V 입력 및 12V10A 출력으로 테스트 시 92%이며, 아래 그림에 나와 있습니다.
다음 표는 다양한 입력 및 출력 전압에서의 변환 효율을 보여주며, 최고 효율은 94.3%입니다.
| Input Voltage (V) | Input Current (A) | Input Power (W) | Output Voltage (V) | Output Current (A) | Output Power (W) | Conversion Efficiency (%) |
|---|---|---|---|---|---|---|
| 20.003 | 4.035 | 80.712 | 15.010 | 5.000 | 75.050 | 92.985 |
| 47.999 | 5.335 | 256.075 | 24.040 | 9.900 | 237.996 | 92.940 |
| 48.000 | 7.875 | 378.000 | 36.020 | 9.900 | 356.598 | 94.338 |
| 48.000 | 9.860 | 473.280 | 45.030 | 9.900 | 445.797 | 94.193 |
| 23.998 | 8.835 | 212.022 | 48.070 | 4.000 | 192.280 | 90.689 |
| 23.998 | 9.830 | 235.900 | 35.998 | 6.001 | 216.024 | 91.574 |
| 12.099 | 9.166 | 110.899 | 24.070 | 4.000 | 96.280 | 86.817 |
| 20.008 | 2.645 | 52.921 | 4.970 | 9.000 | 44.730 | 84.522 |
| 20.008 | 10.550 | 211.084 | 24.030 | 8.000 | 192.240 | 91.073 |
| 36.000 | 6.418 | 231.048 | 24.010 | 9.000 | 216.090 | 93.526 |
| 36.000 | 10.540 | 379.440 | 35.950 | 9.800 | 352.310 | 92.850 |
MOSFET 게이트 파형
20V 입력 및 24V 출력 시 각 MOS의 게이트 파형을 테스트합니다.
BUCK 회로의 상하단 튜브의 접지 기준 전압 파형:
BOOST 회로의 상하단 튜브의 접지 기준 전압 파형:
발열 테스트
무하 조건에서의 열화상 이미지:
10A 전류 출력 10분 후의 열화상 이미지, MOS 튜브 온도는 약 100도:
UNI-T UTi261M 열화상 카메라 개봉 및 리뷰: https://blog.zeruns.com/archives/798.html
부품 구매 링크
이 프로젝트에 사용된 대부분의 부품 구매 링크는 다음과 같습니다:- 0805 저항 및 커패시터 샘플북: https://s.click.taobao.com/begdskt
- STM32G474RE 칩: https://s.click.taobao.com/C5yYWlt
- CH224K 칩: https://s.click.taobao.com/4t4bskt
- CJAC80SN10 MOSFET: https://s.click.taobao.com/aPsWWlt
- EG3112 칩: https://s.click.taobao.com/1k9Zskt
- 220μF 63V 솔리드 커패시터: https://s.click.taobao.com/n60Yskt
- 470μF 63V Rubycon 커패시터: https://s.click.taobao.com/WTRUWlt
- GS8558 오퍼레이셔널 앰프: https://s.click.taobao.com/usSVskt
- TPS54360 칩: https://s.click.taobao.com/r6lSWlt
- SY8205 칩: https://s.click.taobao.com/GxMUskt- AMS1117 칩: https://s.click.taobao.com/mxASWlt
- REF3033 레퍼런스 칩: https://s.click.taobao.com/eOcTskt
- W25Q64JVSSIQ 칩: https://s.click.taobao.com/QX7Tskt
- CH340C 칩: https://s.click.taobao.com/QYRQWlt
- 3.3V 액티브 부저: https://s.click.taobao.com/sovPWlt
- TypeC 여성 소켓 16P: https://s.click.taobao.com/vjLRskt
부품 구매는 LCSC 몰에서 권장합니다: https://activity.szlcsc.com/invite/D03E5B9CEAAE70A4.html
LCSC 오픈소스 링크의 BOM 목록에서 “지금 LCSC 몰에서 구매”를 클릭하면 필요한 부품을 한 번에 장바구니로 가져올 수 있습니다.
데이터 다운로드 링크
아래 링크에는 LCSC EDA 프로젝트, 회로도 PDF 파일, 각종 칩 데이터시트, 소스 코드 프로젝트 압축팩, 일부 참고 프로그램 코드 등의 자료가 포함되어 있습니다.
123Pan 무제한 속도 다운로드 링크: https://www.123pan.com/ps/2Y9Djv-8yevH.html
바이두 넷디스크 다운로드 링크: https://url.zeruns.com/MW2d1
프로젝트 프로그램 Gitee 오픈소스 링크: https://gitee.com/zeruns/STM32-Buck-Boost
프로젝트 프로그램 GitHub 오픈소스 링크: https://github.com/zeruns/Synchronous-Rectification-Buck-Boost-Digital-Power-Supply-Based-on-STM32
Star와 좋아요를 부탁드립니다.
알려진 문제점
- 보조 전원의 SY8205 칩은 저부하 시 PFM 모드로 진입하며, 주파수가 낮아 살짝 잡음이 발생합니다.
- 정전류 모드의 PID 제어 프로그램이 완벽하지 않아, 정전류는 순수 저항 부하에서만 안정적입니다. (정전압 모드는 문제 없음)
추천하는 다른 오픈소스 프로젝트
- 개발한 3상 전력 집계기를 오픈소스로 공개, 가정용 전력 소비를 편리하게 모니터링할 수 있음: https://blog.zeruns.com/archives/771.html
- STM32F407 기반 LVGL 프로젝트 템플릿(MSP3526 화면), FreeRTOS 버전 및 베어 메탈 버전 포함: https://blog.zeruns.com/archives/788.html
- 친헝 CH32V307VCT6 최소 시스템 보드 오픈소스: https://blog.zeruns.com/archives/726.html
- LM25118 자동 박-부스트 가변 DCDC 전원 모듈: https://blog.zeruns.com/archives/727.html
- EG1164 고출력 동기 정류 부스트 모듈 오픈소스, 최대 효율 97%: https://blog.zeruns.com/archives/730.html
- Hezhou Air700E 기반 4G 환경 모니터링 노드(온도, 습도, 기압 등 데이터), MQTT로 Alibaba Cloud IoT 플랫폼에 업로드: https://blog.zeruns.com/archives/747.html
- HT32F52352 기반 스마트 전자 부하 오픈소스, HOLTEK Cup 입상작: https://blog.zeruns.com/archives/784.html
추천 읽기- 비용 효율적이고 저렴한 VPS/클라우드 서버 추천: https://blog.zeruns.com/archives/383.html
- 마인크래프트 서버 구축 튜토리얼: https://blog.zeruns.com/tag/mc/
- 코드 없이 블로그 웹사이트 구축! 초상세 개인 블로그 구축 튜토리얼: https://blog.zeruns.com/archives/783.html
- 인트라넷 침투 서버 구축 튜토리얼, NPS 설치 및 사용법 튜토리얼: https://blog.zeruns.com/archives/741.html
- 위윤닝보 8272CL 대역폭 대형 방어 클라우드 서버 성능 평가, 최대 500Mbps 대역폭 및 1TB 클라우드 디스크: https://blog.zeruns.com/archives/789.html
- Douyin Mall에서 2.6위안에 구매한 120W 충전기 테스트 및 분해: https://blog.zeruns.com/archives/786.html



































