EG1164大功率同步整流Boost升压电源模块,最高效率97%,输入电压8~50V,输出电压8~60V可调,最大功率300瓦以上,开关频率219kHz。
白嫖了张嘉立创的彩色丝印券就随便画了个板试试,第一次打彩色丝印。
因为我测试设备有限(电源和负载都是最大300W),所以没法测更大功率,这个板最大带个四五百瓦以上的功率应该没问题。
我比较菜,可能做得不是很好,大佬们有什么建议可以在评论区评论一下,大家互相交流一下。
立创开源链接:https://url.zeruns.com/32U8Z
电子/单片机技术交流群:2169025065
EG1164简介
EG1164 是一款高压大电流升压型同步整流 DC-DC 电源管理芯片,内部集成基准电源、振荡器、误差放大器、逐周限流控制、半桥驱动等功能,非常适合高压大电流场合应用,配合外部高压 MOS 管最高能支持600V 电源电压输出。
-
升压同步整流方案,支持高压大电流方案
-
外接一个电容可设置工作频率(0-300KHz)
-
2 脚 EN 外部电阻可灵活调整启动、关闭电压
-
UVLO 欠压锁定功能:
- Vcc 引脚端的开启电压 3.65V
- Vcc 引脚端的关闭电压 3.6V
-
逐周限流控制
-
封装形式:SOP16
EG1164数据手册下载:https://url.zeruns.com/2B1qP
实物图
元件购买地址
- 0805电阻样品本:https://u.jd.com/vs6FdVg
- 0805电容样品本:https://s.click.taobao.com/1xG7hAu
- EG1164芯片:https://s.click.taobao.com/IhM6hAu
- CRSS042N10N:https://s.click.taobao.com/Hj79HAu
- SY8401:https://s.click.taobao.com/8SI5hAu
- KF7.62端子座:https://s.click.taobao.com/txVJpDu
元器件购买推荐立创商城,优惠注册链接:https://activity.szlcsc.com/invite/D03E5B9CEAAE70A4.html
板上所有元器件都可以在立创商城买到,在开源链接里的BOM表那点立即到立创商城下单可将用到的元器件一键导入到购物车。
测试数据
测试设备:
- 拓利亚可调电源X08P3010:https://blog.zeruns.com/archives/698.html
- 汉泰DSO2D15台式示波器:https://blog.zeruns.com/archives/652.html
- 炬为电子负载:https://s.click.taobao.com/TPZCHAu
- VC86E万用表:https://s.click.taobao.com/9P9CHAu
输出带载测试
输入 12V,输出 36.6V时,空载电流 0.11A,空载功率 1.32W。
| 输入电压 | 输入电流 | 输入功率 | 输出电压 | 输出电流 | 输出功率 | 效率 |
|---|---|---|---|---|---|---|
| 11.59V | 4.556A | 52.8W | 48.05V | 1A | 48.05W | 91% |
| 11.12V | 9.57A | 106.42W | 47.93V | 2A | 95.86W | 90.1% |
| 23.43V | 6.434A | 150.75W | 47.95V | 3A | 143.85W | 95.4% |
| 31.75V | 3.155A | 100.17W | 47.95V | 2A | 95.9W | 95.7% |
| 31.32V | 7.88A | 246.8W | 47.62V | 5A | 238.1W | 96.5% |
| 23.25V | 8.59A | 199.72W | 47.66V | 4A | 190.64W | 95.5% |
| 23.29V | 8.03A | 187.02W | 35.98V | 5A | 179.9W | 96.2% |
| 23.3V | 8.14A | 189.66W | 59.67V | 3A | 179.01W | 94.4% |
| 31.25V | 8.59A | 268.44W | 59.67V | 4.3A | 256.58W | 95.6% |
| 8.08V | 6.52A | 52.68W | 23.87V | 2A | 47.74W | 90.6% |
| 7.6V | 5.09A | 38.68W | 11.82V | 3A | 35.46W | 91.7% |
| 31.23V | 9.46A | 295.44W | 35.93V | 8A | 287.44W | 97.3% |
不同的输入输出电压差和不同的输出电流都会影响到效率。
纹波测试
下面测试纹波的方法不太对,正确应该是用接地环减少接地环路,还有就是要测输出电容两端,我这里就嫌麻烦直接接输出端子,所以下面测得的输出纹波可能是偏大的。
输入32V,输出60V空载时,纹波峰峰值77mV左右。
输入32V,输出60V 2A时,纹波峰峰值412mV左右。
输入12V,输出24V空载时,纹波峰峰值30mV左右。
输入12V,输出24V 2A时,纹波峰峰值350mV左右。
输入8V,输出12V 2A时,纹波峰峰值170mV左右。
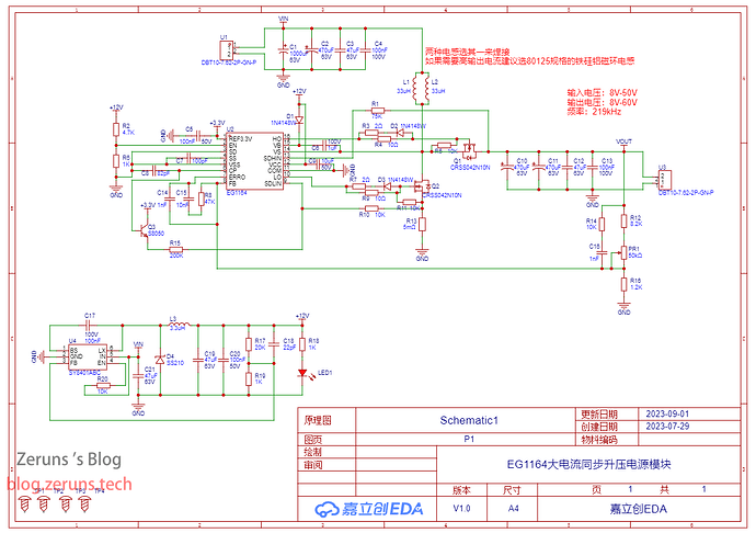
原理图
PCB图
顶层:
底层:
其他开源项目推荐
- STM32F030C8T6最小系统板和流水灯(原理图和PCB):https://blog.zeruns.com/archives/715.html
- 画了个 MSP430F149的最小系统板 开源出来了:https://blog.zeruns.com/archives/713.html
- 2007年电赛电源题:30到36V可调升压DCDC模块(UC3843):https://oshwhub.com/zeruns/36v-sheng-ya-dcdc-mo-kuai-uc3842
- STC12C5A60S2最小系统板/51单片机温度显示和温度控制风扇:https://blog.zeruns.com/archives/721.html
- 移植好U8g2图形库的STM32F407标准库工程模板:https://blog.zeruns.com/archives/722.html
- 沁恒CH32V307VCT6最小系统板开源:https://blog.zeruns.com/archives/726.html
- LM25118自动升降压可调DCDC电源模块:https://blog.zeruns.com/archives/727.html












