Ask the experts about GND partitioning issues? (Power ground, analog ground, cold ground)

  1. Should the negative terminal of my current amplifier be connected to power ground or the same GNDA as the microcontroller?

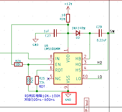
  1. Should the half-bridge driver be connected to power ground? Thank you.

Also, how should GND be divided? Is there a simple method to determine this? Which reference ground should GND be assigned to in this case? Thank you.

  1. The negative terminal of the current amplifier should be connected to the same GND as the MCU (Microcontroller Unit), so that the MCU can collect accurate voltage. The INA180 has its own input common-mode range, and the above conclusion is only valid when the voltage of the power hot ground does not exceed this input common-mode range.

  2. The half-bridge driver should be connected to the power hot ground, but similarly, it is necessary to ensure the correctness of its input level (IN level).

  3. Supplementary note: The power hot ground and cold ground need to be specially distinguished. The commonly referred to “power hot ground” usually refers to the ground after full-wave rectification, and its potential is floating relative to the earth ground.

There is no unified requirement; typically, the driver chips for the transistors are connected near the transistor’s D, and then the input drive signal is pulled down to ground through a pull-down resistor.

Secondly, the signal ground and the high-current ground need to be separated.

Generally, the D of the electrolytic capacitor is used as a static grounding point, and it should not be connected to the high-current ground.

To resolve GND partitioning issues, it is crucial to clarify the fundamental distinction between power ground (GND) and small-signal ground (GNDA): power ground carries high-current, high-power circuits and is prone to ripple noise, while small-signal ground serves weak-signal circuits and must avoid noise interference to ensure precision. Below is a detailed analysis of your questions:

1. Grounding Selection for Current Amplifier (INA180A1)

The INA180A1 is a small-signal precision current amplifier, a circuit highly sensitive to noise. Therefore, its negative terminal should connect to GNDA (small-signal ground) to avoid interference from power ground ripple noise, ensuring amplification accuracy.

2. Grounding Selection for Half-Bridge Driver (LM5106NM)

The LM5106NM is a power driver IC used to drive power MOSFETs (Q2), belonging to the high-current, high-power power loop section. Thus, it should connect to power ground (GND) to ensure current continuity and stability in the power loop.

Simple Method for GND Partitioning

Judgment can be made from two dimensions: current magnitude and signal type:

  • Power ground (GND): Devices/circuits handling high currents and high power, such as power MOSFETs, inductors, large-capacity filter capacitors, power driver ICs, high-current shunt resistors (e.g., the power loop section here), etc.
  • Small-signal ground (GNDA): Devices/circuits processing weak signals and noise-sensitive components, such as operational amplifiers, ADCs, microcontrollers, sensors, small-signal filter capacitors, etc.

Additionally, observe the single-point common ground principle: Power ground and small-signal ground should ultimately connect through a single point (e.g., the power output terminal or a designated grounding point) to avoid ground loops and further reduce noise coupling.

In summary, connect the current amplifier to GNDA and the half-bridge driver to power GND. The core of GND partitioning lies in distinguishing between “high-current power loops” and “precision small-signal loops,” assigning them to power ground and small-signal ground respectively.

The above content was AI-generated!