开源一个65瓦的PD快充氮化镓充电器,基于DK8607AD电源芯片,有源钳位反激拓扑(Active Clamp Flyback, ACF),IP6538-AC-65W + XPM52CDP65。
资料下载地址在文章末尾!
实物图
氮化镓反激电源底板正反面与DCDC快充小板正面图:
DCDC快充小板反面图:
项目说明
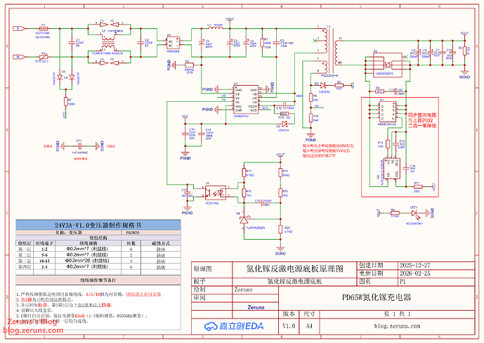
本项目由 氮化镓反激电源底板(24V/3A) 与 65W快充DCDC小板 组成;
其中快充小板画了两个方案,分别是:
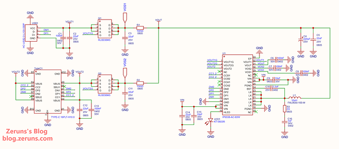
- IP6538-AC-65W芯片,Buck降压,内置MOS管,A+C口
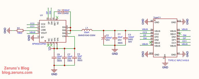
- XPM52CDP65芯片,Buck降压,内置MOS管,单Type-C口
氮化镓反激电源底板方案为:初级侧采用东科的DK8607AD电源芯片,内置两颗GaN管,最高开关频率1MHz,次级侧采用 HBR20200P5肖特基二极管整流 或 UCC24612+HSBB15N15S同步整流 ,设计为二选一焊接。
这个项目其实是一个失败的项目,因为项目的氮化镓反激电源底板不能正常工作,不过65W快充DCDC小板测试是正常没问题的,发出来请教一下各位大佬,看看是哪里出问题了。
电源底板总共焊了四块板子,下面分别简单说一下问题:
- 第1块板,上电不启动,无输出,辅助绕组无电压,电源输入功率0.5W左右
- 第2块板,上电炸DK8607AD芯片后输入短路
- 第3块板,上电不启动,电源输入功率0.5W左右,辅助绕组无电压,但断开市电瞬间启动了,辅助绕组整流滤波后有个15V左右电压,持续几十微秒后掉电,且DK8607AD芯片炸了
- 第4块板,上电即炸DK8607AD芯片和电流采样电阻,炸完后断路状态
炸芯片后的板子照片:
变压器参数和实测数据
使用SMPSKit软件计算,软件下载地址:https://bbs.eeclub.top/t/smpskit/196
变压器计算结果截图:
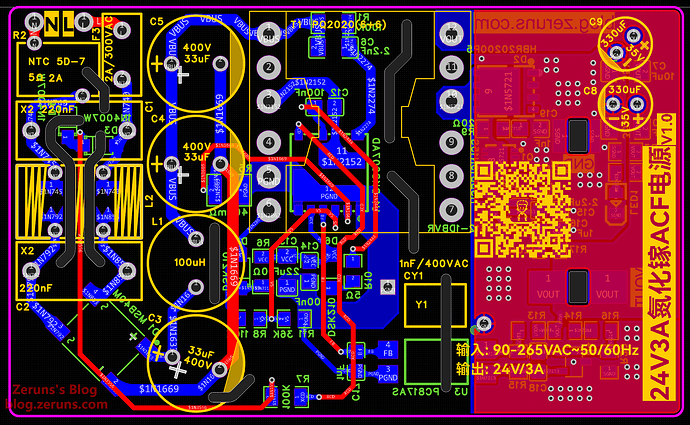
变压器骨架是PQ2020,初级线圈电感量63uH,绕组参数如下表:
| 绕组层 | 出线端子 | 绕线规格 | 匝数 | 疏绕方式 |
|---|---|---|---|---|
| 第一层 | 1-2 | Φ0.2mm*7(利兹线) | 6 | 疏绕 |
| 第二层 | 5-6 | Φ0.2mm*7(利兹线) | 2 | 疏绕 |
| 第三层 | 10-12 | Φ0.2mm*20(利兹线) | 3 | 疏绕 |
| 第四层 | 2-3 | Φ0.2mm*7(利兹线) | 6 | 疏绕 |
变压器制作规格书如下图:
变压器绕制完成后实测初级线圈电感量69.576μH。
变压器初级线圈漏感为1.2μH,略大了一点,变压器是手绕的,没绕好。
DCDC快充小板测试
XPM52CDP65
XPM52C是一款集成同步开关的降压转换器,支持多种输出快充协议、支持USB Type-C和PD等多种快充协议,包括USB Type-C和PD协议,高通QC 2.0/3.0/3.0+,华为FCP/SCP/HVSCP,VOOC 2.0/4.0协议,联发科PE,三星AFC,USB BC1.2 DCP以及Apple 2.4A充电规范,为车载充电器、各种快充适配器、智能排插等供电设备提供完整的解决方案。 XPM52C具有自动识别VIN输入电压的功能,依据输入电压来调节输出电压。 XPM52C内置功率MOS,输入工作电压最高到31V,输出电压范围是3.3V到21V,能提供最大65W的输出功率,能够根据识别到的快充协议自动调整输出电压和电流。 XPM52C的输出具有CV/CC特性,当输出电流小于设定值,输出CV模式,输出电压恒定;当输出电流大于设定值,输出CC模式,输出电压降低。 XPM52C的输出电压带有线补功能,输出电流增大后会相应的提高输出电压,用以补偿连接线阻抗引起的电压下降。 XPM52C特别的集成了XPD-LINK互联通信专利技术。通过XPD-LINK互联功能,XPM52C可以简单灵活的应用在多个Type-C端口的充电方案中。 XPM52C支持二次烧录,可实现在线升级。 XPM52C有多种保护功能,具有输入过压、欠压保护,输出短路、过流保护,过温保护。 XPM52C采用QFN4x4-16L封装。
快充协议测试,实测支持的协议有:PD3.0 FIX 65W PPS 63W、QC2 20V、QC3 20V、QC3.0+、QC4+、QC5、FCP 12V、AFC 9V、iP 2.4A。
测试用的USB电流表是瑞垦X3:https://s.click.taobao.com/575iCMn
带负载测试,输入电压24V,PD诱骗输出20V,电子负载设3.3A电流,实测输出功率67.74W,输入功率70.8瓦,转换效率95.65%,表现还不错。
最大功率工作热成像图,芯片最高温度90.3℃左右(贴了个小散热片后的效果)
IP6538
IP6538 是一款集成同步开关的降压转换器、支持 14 种输出快充协议、支持 Type-C 输出和 USB PD2.0/PD3.0(PPS)协议的双口输出 SOC IC,为车载充电器、快充适配器、智能排插提供完整的解决方案。 支持双 USB Type-C,USB Type-C 和 USB A,或者双 USB A 输出,集成双口自动插拔检测功能,单独使用任意一口都可支持快充输出,当双口同时使用时,双口都输出 5V,总功率 5V/4.8A。 内置功率 MOS,输入电压范围是 8.2V 到 32V,输出电压范围是 3V 到 20V
快充协议测试,实测支持的协议有:PD3.0 FIX 65W PPS 63W、QC2 20V、QC3 20V、QC4+、QC5、PE1.1、PE2.0、iP 2.4A。
带负载测试,输入电压24V,PD诱骗输出20V,电子负载设2.7A电流,实测输出功率55.41W,输入功率57.35瓦,转换效率96.62%。
不知道是不是我设计问题还是这批芯片有问题,带超过2.7A的电流就会触发保护,我同样的原理图另一个项目就没这个问题。开源 140W+65W升降压PD3.1快充模块(2C+1A口),IP6557+IP6538:https://blog.zeruns.com/archives/801.html
最大功率工作热成像图,芯片最高温度87.6℃左右,无散热片。
原理图
氮化镓反激电源底板
XPM52CDP65快充小板
IP6538快充小板
PCB
氮化镓反激电源底板
XPM52CDP65快充小板
IP6538快充小板
元件购买地址
这个项目用到的部分元件购买地址在这里:
- 0402/0603电阻电容样品本:https://s.click.taobao.com/3rAjyQn
- SMT钢网:https://s.click.taobao.com/EMrr8Gn
- PQ2020磁芯与骨架:https://s.click.taobao.com/DLPE8Gn
- MSB40M:https://s.click.taobao.com/ToQ68Gn
- NTC 5D-7:https://s.click.taobao.com/LrD08Gn
- XPM52CDP65:https://s.click.taobao.com/8r3VxQn
- 利兹线:https://s.click.taobao.com/IuyT7Gn
- 贴片固态电容:https://s.click.taobao.com/xylswQn
建议在立创商城里购买元器件:https://activity.szlcsc.com/invite/D03E5B9CEAAE70A4.html
在立创开源链接里的BOM表那点立即到立创商城下单可将用到的元器件一键导入到购物车。
资料下载地址
资料包含:立创EDA工程文件、原理图PDF、SMPSKit软件、用到的芯片的数据手册、焊接辅助(交互式BOM)、变压器规格书、Gerber文件、3块板拼一起的钢网文件(10*10以内,某宝打钢网15元左右)。
- 123云盘下载地址:https://www.123865.com/s/2Y9Djv-MaddH
- 百度网盘下载地址:https://pan.baidu.com/s/1yrOYifFEItxbd1aHXmoq4A?pwd=6k1n 提取码: 6k1n
- 立创开源平台开源链接:https://oshwhub.com/zeruns/pd65w-gallium-nitride-charger
电子/单片机技术交流QQ群: 2169025065
eeClub-电子工程师社区: https://bbs.eeclub.top/
开源项目推荐
- 做了个三相电量采集器开源出来,可以方便监测家里用电情况: https://blog.zeruns.com/archives/771.html
- 基于STM32的同步整流Buck-Boost数字电源 开源: https://blog.zeruns.com/archives/791.html
- LM25118自动升降压可调DCDC电源模块:https://blog.zeruns.com/archives/727.html
- 基于CH32V307的智能电子负载开源,嵌入式大赛作品开源: https://blog.zeruns.com/archives/785.html
- EG1151大功率同步整流可调升降压电源模块(支持TypeC PD快充输入)开源:https://blog.zeruns.com/archives/794.html
- 开源 140W+65W升降压PD3.1快充模块(2C+1A口),IP6557+IP6538,205W桌面充电器:https://blog.zeruns.com/archives/801.html
- 开源TypeC拓展坞,4个10Gbps的USBA口+2.5G网卡+读卡器:https://blog.zeruns.com/archives/868.html
- 【开源】24V3A反激式开关电源(基于UC3842,含电路和变压器参数计算过程):https://blog.zeruns.com/archives/910.html
- 【开源】基于SC8703的升降压DCDC可调电源(Buck-Boost),电压电流可调,支持PD快充输入:https://blog.zeruns.com/archives/929.html
推荐阅读
- 高性价比和便宜的VPS/云服务器推荐: https://blog.zeruns.com/archives/383.html
- 我的世界开服教程:https://blog.zeruns.com/tag/mc/
- GL-RM1PE 简单开箱测评和拆解,让普通电脑实现BMC远程管理功能:https://blog.zeruns.com/archives/900.html
- Discourse论坛搭建教程,零基础部署Discourse开源社区论坛网站:https://blog.zeruns.com/archives/919.html
- OWON HDS160 示波万用表 简单开箱测评和拆解:https://blog.zeruns.com/archives/927.html
- 我的世界一键快速开服教程,支持各个MC版本(forge、fabric、paper、基岩 等等):https://blog.zeruns.com/archives/923.html
English Version of the Article: https://blog.zeruns.top/archives/85.html
























