Новичок изучает создание понижающей схемы LDO, не уверен в правильности и надежности проекта, прошу помощи у знатоков

Схема LDO-стабилизатора на базе микросхемы 1117

Основные идеи

  • Входной порт — 16-контактный Type-C, при этом сигнальные линии (кроме питающих) выведены на штыревые разъёмы для последующего использования
  • Питающие линии подключаются к входу микросхемы 1117 после защиты от ЭСР с помощью TVS-диода и фильтрации конденсаторами
  • На выходе 1117 используется танталовый конденсатор ёмкостью 22 мкФ для фильтрации, параллельно подключён светодиод в качестве индикатора
  • Выходное напряжение выведено на штыревые контакты

Возникающие вопросы

  • Подключение Type-C выглядит запутанным. Корректно ли такое построение схемы?
  • При выведении шести сигнальных линий Type-C на штыревые разъёмы нужно ли соблюдать определённый порядок? Я расположил их произвольно
  • Подходит ли выбранная модель TVS? Соответствует ли она требованиям схемы?
  • Можно ли заменить танталовый конденсатор другим решением? Что лучше: MLCC + маленькое сопротивление или MLCC + алюминиевый электролитический конденсатор?

4 лайка
  1. Контакты DP1, DP2 и DN1, DN2 разъёма TypeC необходимо попарно соединить между собой, так как разъём TypeC поддерживает подключение в любом положении, и верхние/нижние контакты имеют по одной паре DP и DN. Их соединение обеспечит работоспособность при любом способе подключения. Кроме того, при трассировке печатной платы линии DP и DN следует прокладывать дифференциально.
  2. Достаточно использовать сетевые метки, дополнительные символы входа/выхода не требуются.
  3. Порядок выводов на разъёме-штыре определяется исходя из ваших потребностей, строгих требований нет.
  4. Выбор TVS-стабилитронов корректен, проблем нет.
  5. В качестве фильтра выходного сигнала LDO можно напрямую использовать керамические конденсаторы (MLCC). Однако у некоторых старых моделей 1117 применение MLCC может вызвать нестабильность внутреннего контура регулирования и привести к колебаниям на выходе. У новых отечественных аналогов 1117 такой проблемы, как правило, уже нет.
3 лайка

Редко встречаются такие подробные вопросы, с чёткой логикой, с изображениями, с ясно обозначенными проблемами — это эталон постановки вопроса! :+1:

Больше всего пугают те, кто сами не могут толком объяснить свою проблему, и приходится постоянно допрашивать их, чтобы понять, в чём же всё-таки дело :joy:

4 лайка

Привет! Как новичок, твоя схема принципиальная нарисована превосходно! Общая логика ясна, подтяжка вывода CC разъёма Type-C (U1, U3 по 5.1 кОм) сделана правильно, входные и выходные конденсаторы LDO присутствуют, и даже учтена защита TVS — это уже выше уровня большинства начинающих.

Теперь отвечу по пунктам на твои вопросы и дам несколько практических инженерных рекомендаций:

1. Провода Type-C выглядят запутанными — соответствует ли это правилам оформления схем?

С электрической точки зрения твой способ подключения абсолютно корректен, однако с точки зрения «читаемости» и «эстетики» схемы его можно улучшить.

  • Рекомендации по улучшению: На практике, чтобы избежать визуального хаоса от пересекающихся проводников, обычно используются сетевые метки (Net Label). Ты можешь провести небольшой отрезок провода от USB-разъёма, поставить на него метку (например, DP1, DN1), а затем на стороне разъёма H1 также вывести короткий отрезок провода и пометить его такой же сетевой меткой. Программа автоматически соединит эти участки. Это сильно упростит внешний вид схемы.

2. Порядок сигналов на разъёме H1

С чисто электрической точки зрения порядок не важен. Однако с учётом целостности сигнала и удобства дальнейшего использования рекомендуется следовать некоторым правилам:

  • Критическая ошибка: отсутствует GND! У твоего разъёма H1 есть только сигнальные линии, но нет земли. Любой сигнал требует пути возврата тока. Если не вывести GND, при подключении проводами Дюпон к другой плате могут возникнуть проблемы из-за различий потенциалов земли — это может привести к сбоям связи или даже повреждению оборудования. Обязательно добавь хотя бы один контакт GND на H1.

  • Объединение и сортировка сигналов: Для стандартного USB 2.0 разъём Type-C содержит две пары D+/D-, чтобы поддерживать функцию подключения любой стороной. Обычно рядом с разъёмом выводы DP1 и DP2 объединяют между собой, DN1 и DN2 — тоже. Таким образом, достаточно вывести всего одну пару D+ и D-.

  • Рекомендуемый порядок контактов: GND, SBU1, SBU2, DP, DN. Размещай дифференциальную пару (DP и DN) рядом — так будет удобнее подключать провода.

3. Подходит ли выбранная защита TVS (SMBJ6.5CA)?

Выбор отличный, полностью соответствует требованиям, но можно немного оптимизировать.

  • Анализ параметров: Нормальное рабочее напряжение VBUS USB — 5 В. Обратное рабочее напряжение (Vrwm) SMBJ6.5CA — 6.5 В. Это значит, что при нормальных 5 В защита не сработает ложно, но эффективно ограничит импульсы перенапряжения. Параметры подобраны точно.

  • Рекомендации по улучшению:

    1. Суффикс CA означает двунаправленный TVS. Для цепей постоянного тока (VCC_5V) лучше использовать однополярный TVS (суффикс A, например, SMBJ6.5A), поскольку он эффективнее защищает от отрицательных импульсов.
    2. Размер корпуса: корпус SMB для простой платы понижения напряжения с LDO немного велик. Если важна компактность, можно заменить его на SMAJ6.5A (корпус SMA) или ещё меньший TVS в корпусе SOD-323 для защиты от ESD. Конечно, если у тебя уже есть SMBJ6.5CA — используй без проблем.

4. Альтернатива танталовым конденсаторам («подводный камень» микросхемы 1117)

Ты затронул очень важный и профессиональный вопрос! Микросхемы серии 1117 предъявляют строгие требования к ЭПС (ESR) выходного конденсатора.

  • 1117 — это старая LDO-схема на биполярных транзисторах, которая зависит от определённого значения ESR выходного конденсатора (обычно требуется от 0.1 Ом до 10 Ом) для обеспечения устойчивости внутреннего контура регулирования.
  • Если использовать только MLCC (керамические конденсаторы): их ESR крайне мал (обычно несколько миллиом), что может вызвать колебания (осцилляции) в микросхеме 1117. Вместо стабильных 3.3 В на выходе ты получишь напряжение с высокочастотными пульсациями.
  • Рекомендуемые альтернативы:
    • Вариант А (наиболее рекомендуемый, оптимальное соотношение цены и качества): 100 нФ MLCC параллельно + 10 мкФ (или 22 мкФ) алюминиевый электролитический конденсатор. Алюминиевые электролиты естественным образом имеют подходящий ESR, который предотвращает колебания; параллельно ему подключают 100 нФ MLCC для фильтрации высокочастотных шумов. Это самый распространённый и недорогой способ на практике.
    • Вариант Б (меньший размер): 22 мкФ MLCC последовательно с маленьким резистором (например, 0.5 Ом или 1 Ом). Резистор искусственно создаёт требуемый ESR. Решение работоспособно, но усложняет список компонентов. Вариант А проще.
  • Итог: использование танталового конденсатора допустимо (их ESR как раз в нужном диапазоне), но танталовые конденсаторы дороже и могут воспламениться при перенапряжении. Рекомендуется заменить их на комбинацию MLCC + алюминиевый электролитический конденсатор.

Небольшое дополнение в конце:

Токоограничительный резистор R4 (1 кОм) для светодиода. (3.3 В - падение напряжения на светодиоде ~2 В) / 1 кОм ≈ 1.3 мА. Этот ток может быть немного мал для обычного SMD-светодиода — он будет светить тускло. Если хочешь ярче — замени R4 на 470 Ом или 510 Ом (ток станет около 2.5–3 мА).

3 лайка

Это очень удачная первая попытка реализации схемы понижающего стабилизатора с LDO! Вы успешно освоили основные концепции: согласование 5 В от порта Type-C с использованием резисторов CC, добавление входной защиты, фильтрации и индикатора выходного напряжения. Электрически ваша схема действительно будет выдавать 3,3 В.

Ниже приведены ответы на ваши вопросы и профессиональные советы по улучшению качества схемотехнического решения.

1. Оформление принципиальной схемы и стандарт подключения разъёма Type-C

Ваша схема вполне читаема, но есть несколько общепринятых правил, которые помогут сделать её аккуратнее и профессиональнее:

  • Обозначения компонентов: Вы обозначили резисторы 5,1 кОм как U1 и U3. Согласно стандартам оформления схем, буква U используется исключительно для микросхем (например, для вашего 1117 и TVS-диода). Резисторы всегда должны обозначаться как R (например, R1, R2).
  • Метки соединений вместо проводников: Хотя явное проведение зелёных линий допустимо в простых схемах, пересечение их между собой (например, линии DP/DN и SBU) может затруднить чтение. В профессиональном проектировании используются метки соединений (Net Labels) — короткий участок провода помечается, например, «DP1», а его приёмный конец — той же меткой «DP1», что обеспечивает невидимое соединение без необходимости проводить линию через весь чертёж.
  • Логический поток схемы: Общепринято располагать входы слева, основную обработку/преобразование питания по центру и выходы справа. Вы в основном следуете этому правилу — отлично!

2. Порядок выводов сигнального разъёма (H1)

Если вы просто вывели сигналы на разъём для подключения перемычек, то физический порядок не так важен. Однако если планируется использовать эти контакты для передачи данных, существуют лучшие практики:

  • Группировка дифференциальных пар: USB 2.0 использует дифференциальные пары (DP и DN). Их необходимо размещать строго рядом друг с другом. Более подходящий порядок: DP1, DN1, DP2, DN2, SBU1, SBU2.
  • «Подводный камень» реверсивности USB Type-C: Разъём Type-C можно вставить в любом положении. При подключении «лицом вверх» данные передаются по парам DP1/DN1, при перевороте — по DP2/DN2. Если вы хотите использовать эту схему для подключения USB 2.0 независимо от ориентации кабеля, нужно замкнуть DP1 с DP2 и DN1 с DN2 прямо у разъёма и вывести только одну пару (DP/DN) на свой разъём H1.

3. Выбор TVS-диода (SMBJ6.5CA)

Выбор диода SMBJ6.5CA безопасен и работоспособен, однако его можно немного оптимизировать.

  • Напряжение пробоя: Цифра «6.5» означает напряжение удержания 6,5 В. Это идеально подходит для линии 5 В USB — диод не сработает при нормальной работе, но ограничит выбросы напряжения до того, как они достигнут предельного значения 15 В для микросхемы 1117.
  • Направленность (CA против A): Суффикс «CA» указывает на двунаправленный диод. Поскольку питание VBUS USB — это строго положительное постоянное напряжение, лучше использовать однополярный TVS-диод (SMBJ6.5A). Однополярный TVS лучше защищает от отрицательных импульсов (ограничивая их примерно до -0,7 В), тогда как двунаправленный позволит отрицательному выбросу достичь около -11 В до момента срабатывания.

4. Выходной конденсатор и «ловушка ESR 1117»

Вы столкнулись с самой известной особенностью проектирования печатных плат — требованием стабильности для LDO 1117.

Устаревшие архитектуры LDO, такие как 1117, требуют, чтобы выходной конденсатор имел определённое эквивалентное последовательное сопротивление (ESR), обычно от 0,3 Ом до 22 Ом, для обеспечения устойчивости контура регулирования.

  • Ваш текущий выбор (танталовый конденсатор): Танталовые конденсаторы естественным образом имеют ESR в нужном диапазоне. Именно поэтому они считаются классическим и правильным решением для 1117.
  • Альтернатива 1: MLCC + малое сопротивление: Да, это отличная и распространённая альтернатива! Керамические конденсаторы (MLCC) практически не имеют ESR, что вызывает колебания в 1117 и приводит к нестабильному, шумному выходному напряжению. Если вы хотите использовать недорогой MLCC ёмкостью 10 мкФ или 22 мкФ, добавьте последовательно резистор 0,5–1 Ом — это имитирует поведение танталового конденсатора.
  • Альтернатива 2: MLCC + алюминиевый электролитический: Этот вариант также работает. Электролитический конденсатор обеспечивает необходимый ESR, а MLCC подавляет высокочастотные шумы.

Профессиональный совет: Чтобы полностью избежать проблем с ESR, просто замените 1117 на современный LDO, стабильный при использовании керамических конденсаторов (например, AP2112 или RT9013). Эти микросхемы спроектированы для работы с обычными MLCC без дополнительных резисторов.

1 лайк

Если требования к току невысокие, можно выбрать LDO XC6206P332

2 лайка

Ой, оказывается, нужно четыре вывода, чтобы создать пару дифференциальных линий, а я думал, что два вывода — это уже пара :joy: просто я ещё не очень хорошо разбираюсь

Только разъём Type-C устроен таким образом, поскольку он позволяет подключать вилку в любом положении, верхние и нижние контакты имеют одинаковые выводы, поэтому при их подключении они должны быть соединены вместе.

1 лайк

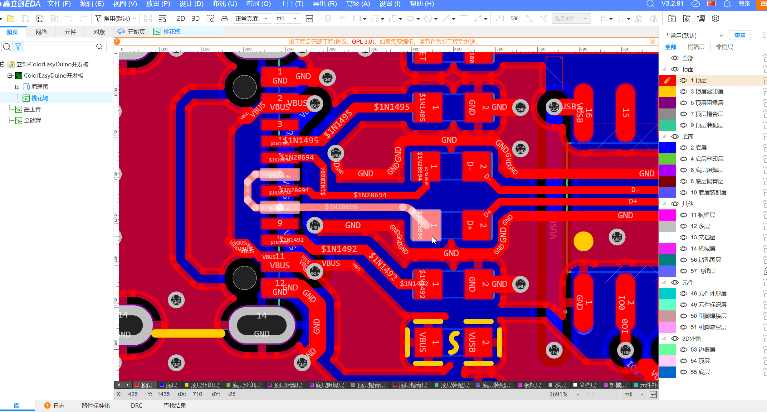
Я внес изменения в схему согласно рекомендациям. Я не уверен, правильно ли я понял ваш второй пункт, не могли бы вы проверить? Кроме того, я также разработал плату PCB, но, по-моему, с дифференциальными линиями могло что-то пойти не так.



  1. TVS следует размещать вблизи разъёма, трассировка проводников должна сначала проходить через TVS, а затем уже к другим компонентам, иначе TVS не будет выполнять свою функцию.
  2. На линии данных DP и DN также желательно установить ESD-диоды, хотя на самом деле большинство современных микросхем уже имеют встроенную защиту от электростатического разряда.
  3. Трассировку USB необходимо выполнять с согласованием импеданса 90 Ом, а также выравнивать длину пары (хотя для низкоскоростного интерфейса это не является критичным).
  4. Вы можете посетить платформу открытых проектов LCSC (Open Source Platform), чтобы изучить чужие разработки и перенять опыт.
  5. Для питания можно использовать пользовательскую заливку меди.
  6. TVS можно заменить на модель с более компактным корпусом.

Ознакомьтесь со следующей документацией от LCSC, в которой подробно описывается правильная трассировка USB-интерфейса, а также приведены иллюстрации: https://wiki.lceda.cn/zh-hans/design-production/pcb-design/moduler-design/usb-interface.html

1 лайк

Я подумал… Если нужно соединить эти две пары дифференциальных сигналов, то придется делать переходные отверстия или прокладывать каждый проводник по большому кругу… Либо можно проложить две дифференциальные пары так, чтобы они естественным образом соединились на выходе.

Не рекомендуется так делать — возникнут проблемы с целостностью сигнала. Ниже приведён анализ от ИИ, ознакомьтесь:


Такой подход в проектировании цепей крайне не рекомендуется, поскольку он обычно приводит к серьезному ухудшению качества сигнала и может даже вызвать невозможность распознавания устройства или частые отключения соединения.

Краткий и ясный вывод: не рекомендуется проводить две пары линий до дальнего конца с последующим объединением. Объединение должно выполняться непосредственно рядом с разъёмом Type-C (вблизи контактных площадок), после чего сигнал должен передаваться по одной паре дифференциальных линий.

Ниже перечислены основные проблемы, возникающие при использовании метода «проводки двух пар»:

1. Критический «эффект шлейфа» (Stub Effect)

USB Type-C поддерживает подключение в любом направлении, но в каждый момент времени данные фактически передаются только по одной паре DP/DN (в зависимости от ориентации штекера).

  • Если вы проложите две пары линий и объедините их на дальнем конце, то при подключении кабеля одна пара будет передавать сигнал, а вторая окажется просто висячей «шлейфовой» линией (Stub).
  • При высокочастотных сигналах (USB 2.0 работает на скорости 480 Мбит/с, фронты импульсов очень крутые) такая висячая трассировка вызовет серьёзные отражения сигнала. Отражённые сигналы будут мешать исходному, что приведёт к закрытию глазковой диаграммы и резкому росту вероятности ошибок при передаче данных.

2. Неоднородность волнового сопротивления

Дифференциальные линии требуют строгого контроля импеданса (обычно 90\\Omega \\pm 10\\%).

  • В точке соединения двух пар проводников («тройник») импеданс резко изменится (мгновенное параллельное соединение, сопротивление примерно вдвое меньше).
  • Такие точки неоднородности импеданса становятся источниками отражений сигнала, что разрушает его целостность.

3. Проблемы ЭМП (электромагнитные помехи)

Та пара проводников, которая находится в режиме ожидания, не только создаёт отражения, но также может работать как антенна, излучающая высокочастотные шумы, либо поглощающая внешние электромагнитные помехи. Это затруднит прохождение сертификации EMC для вашего изделия.


Рекомендованная оптимальная практика

Для обеспечения высокого качества сигнала следует применять один из следующих двух вариантов:

Вариант A: Объединение непосредственно на контактных площадках (наиболее рекомендуемый)

На верхнем или нижнем слое печатной платы напрямую соедините контакты A6 с B6 и A7 с B7.

  • Метод: используйте внутреннее соединение или пересечение трассировки, чтобы максимально быстро объединить обе группы контактных площадок.
  • Преимущества: почти отсутствует шлейф, наилучшая непрерывность импеданса, экономия места на трассировке.

Вариант B: Объединение во внутреннем слое

Если пространство действительно ограничено, можно разместить переходные отверстия под двумя группами контактных площадок и выполнить объединение на внутреннем слое на минимальном расстоянии.

  • Внимание: длина соединительной дорожки от точки объединения до контактной площадки должна быть как можно короче (обычно менее 50 mil).
Параметр сравнения Объединение на дальнем конце Объединение на ближнем конце (рекомендуется)
Целостность сигнала Плохо (сильные отражения) Хорошо
Форма глазковой диаграммы Плохая, склонна к закрытию Чёткая, широкое открывание
Сложность трассировки Высокая (необходимо поддерживать две дифференциальные пары) Низкая (поддерживается только одна дифференциальная пара)
Риск при сертификации Очень высокий (трудно пройти USB-IF) Низкий

Дополнительные рекомендации

Если вы используете 16-контактный разъём, это, как правило, необходимо для зарядки или связи по USB 2.0. Убедитесь, что:

  1. Пары имеют одинаковую длину: Разница в длине между DP и DN должна быть не более 5 mil.
  2. Защита от помех: Держите дифференциальные линии подальше от модулей питания (DC-DC) и тактовых сигналов.
  3. Целостность заземляющего слоя: Под трассировкой должен быть сплошной опорный слой земли; не допускайте пересечения разделённых областей земли.
2 лайка

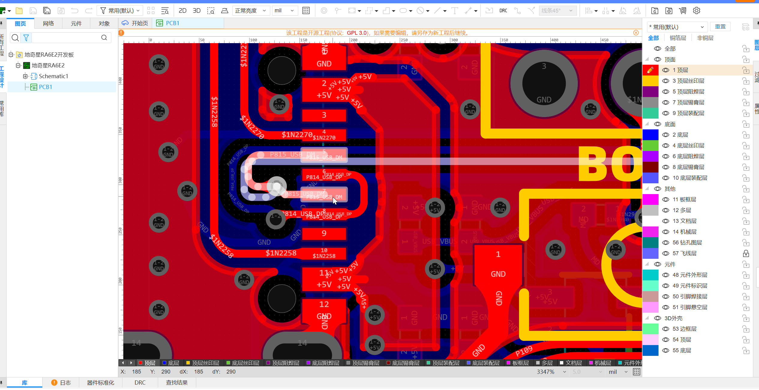
Вот несколько примеров трассировки выводов D+ и D- для USB-C:

2 лайка

Отлично!! Долго искал, но не мог найти ни одной опорной картинки, а как только увидел рисунок — сразу всё стало ясно. Большое спасибо за помощь, мастер!! :heart_eyes: