FNIRSI (Phí Ní Duệ Thư) DSO-TC2 Máy đo LCR và Máy hiện sóng số 2 trong 1 – Mở hộp & đánh giá nhanh: DSO-TC2 là thiết bị kết hợp máy hiện sóng số cầm tay + máy kiểm tra transistor.
Tuy nhiên băng thông hiện sóng chỉ 200 kHz, xem như không dùng được; tôi mua nó vì chức năng test linh kiện và đo LCR, khá tiện.
Mua trên Taobao giá hơn 200 NDT.
Giới thiệu
Sản phẩm tích hợp khéo léo máy hiện sóng số, máy đo linh kiện điện tử, máy phát tín hiệu PWM… trong một khối nhỏ gọn, màn hình TFT màu điểm lớn, pin lithium sạc tích hợp, mang lại nhiều tính năng thực tế và khả năng di động cao.
Chế độ “Mos Test” nhận diện và đo được hầu hết transistor, phân biệt loại, cực chân, hFE, điện áp bật; đo được tụ, điện trở, cuộn cảm…
Tải sách hướng dẫn: https://url.zeruns.com/UoJ7J
Thông số chế độ hiện sóng
| Tốc độ lấy mẫu thời gian thực | 2,5 MSa/s |
|---|---|
| Băng thông tương tự | 0 – 200 kHz |
| Trở kháng vào | 1 MΩ |
| Kiểu cặp nối | AC/DC |
| Dải điện áp đo | Đầu dò 1:1: 80 Vpp; đầu dò 10:1: 800 Vpp |
| Độ nhạy dọc | 10 mV/Div – 10 V/Div |
| Dịch dọc | Điều chỉnh được, có chỉ thị |
| Dải thời gian ngang | 10 µs/Div – 500 s/Div |
| Kiểu kích | Tự động, Normal, Single |
| Loại kích | Sườn lên, sườn xuống |
| Mức kích | Điều chỉnh được, có chỉ thị |
| Giữ sóng | Có (chức năng HOLD) |
| Đo tự động | Max, min, trung bình, RMS, Vpp, tần số, chu kỳ, tỷ sệ xung |
| Xuất PWM | Tần số 0 – 80 kHz, tỷ sệ xung 0 – 100 %, biên độ 5,0 V |
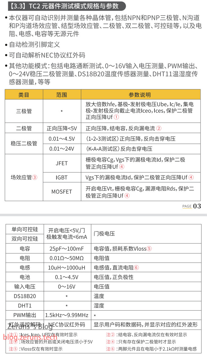
Thông số chế độ đo linh kiện TC2
Tự nhận diện và đo được: NPN/PNP BJT, MOSFET N/P, JFET, diode, double-diode, SCR… cùng các phần tử thụ động R-L-C; tự động phát hiện bố trí chân, rất tiện.
Nơi mua
Taobao: https://s.click.taobao.com/XsWe4Nu
PDD: https://p.pinduoduo.com/xY5nwxv9
Mở hộp
Mặt trước hộp
Mặt sau hộp
Phụ kiện gồm: đầu dò cao áp P6100 & adapter, móc test, đầu dò thường, sách HDSD, cáp sạc Type-C.
Mặt trước DSO-TC2
Dưới đáy: cổng sạc Type-C
Trên cùng: cổng vào hiện sóng, cổng xuất PWM, cổng đo điện áp 0-16 V.
Đáy máy có thể kéo chân đế để đứng nghiêng.
Thử nghiệm
Khi bật máy sẽ hỏi chọn chế độ test linh kiện hay hiện sóng.
Chế độ hiện sóng
Đo tín hiệu PWM do máy tự phát ra.
Đo tụ
Tụ điện phân 1000 µF: DSO-TC2 đọc 1093 µF, đồng hồ VC890C+ đọc 1097 µF, chênh không đáng kể; máy còn cho Vloss (hao tụ).
Tụ điện phân 470 µF: DSO-TC2 420,2 µF, VC890C+ 430 µF.
Tụ độc thạch 330 nF: DSO-TC2 349 nF, VC890C+ 346 nF.
DS18B20
Có thể cắm cảm biến nhiệt DS18B20 để đo nhiệt độ, hoặc DHT11 để đo nhiệt-độ ẩm.
Đo điện trở
Điện trở 4,7 kΩ: DSO-TC2 4659 Ω, VC890C+ 4,62 kΩ.
Test diode
LED: điện áp thuận 2,51 V, điện dung nối 10 pF; đồng hồ không đo được dung.
Diode 1N4007: DSO-TC2 703 mV, 2 pF; VC890C+ 583 mV.
Test transistor
BD243C: xác định PNP, hFE = 429, Ube = 666 mV, Iceo = 0,35 µA.
Test MOSFET
IRF540N (N-MOS): Vt = 3,52 V, Cg = 3,194 nF, Rds = 0,2 Ω, Vf diode thân 621 mV.
Đo cuộn cảm
Cuộn 33 µF: đo được 30 µH, điện trở quá nhỏ nên hiện 0; độ phân giải tối thiểu 10 µH, chưa đủ dùng.
Đọc thêm
- Giới thiệu VPS/cloud giá rẻ, hiệu năng cao: https://blog.zeruns.com/archives/383.html
- Tự build máy tunnel nội mạng với NPS kèm giao diện WEB: https://blog.zeruns.com/archives/660.html
- Hướng dẫn dựng website: https://blog.zeruns.com/category/web/
- Hướng dẫn lập máy chủ Minecraft: https://blog.zeruns.com/tag/mc/
- Mở hộp & đánh giá nguồn điều chỉnh TuoLiYa X08P3010: https://blog.zeruns.com/archives/698.html
- STM32 đọc cảm biến nhiệt-độ ẩm SHT3x: https://blog.zeruns.com/archives/700.html





















