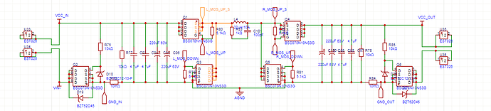
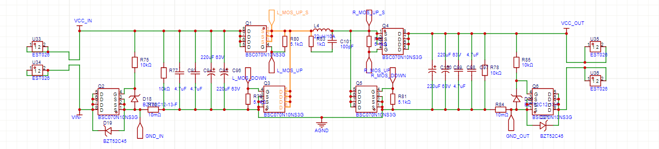
我想请教各位大佬一个问题,我用stm32g474产生的pwm波发送给UCC21520AQDWRQ1驱动mos管,现在的问题是我输入了一对等大反向的方波给UCC21520AQDWRQ1(用示波器抓出来了是正确的)。但是不管我接不接后级的MOS管,在UCC21520AQDWRQ1的输出端只有OUTB(下管)有放大之后的方波(示波器一端接GND一端接的OUTB),OUTA(上管)什么都没有但是感觉也有点像杂波(一端接的OUTA一端接的VSSA)。如果不接mos管VDDA和VSSA之间为0v,接上之后会变成4.3v左右。而且我尝试了把VSSA接地之后去测量OUTA的波形,也是什么都没有
UCC21520是隔离驱动,两个通道的输出都是要接独立电源的,下管必须焊上,这样你下管导通时A通道的地vssa才能通过下管连接到你的gnd构成回路才能给你的上管供电电容充电,接着下管关闭上管导通,你的上管驱动由电容自举供电(示波器gnd要接vssa),
还有AB两个通道要给一个互补的pwm波,且要设置死区时间
好的我去试试看
这是一个在使用UCC21520等“半桥”或“高侧”栅极驱动器时常见的经典问题。根据您的描述和原理图,以下是针对高侧输出(OUTA)无法正常工作的原因分析以及解决方案。
1. “断开”状态下的表现(0V)是正常的
您提到当MOSFET未连接时,VDDA与VSSA之间的电压为0V。对于采用自举供电的电路来说,这种情况是完全正常的。
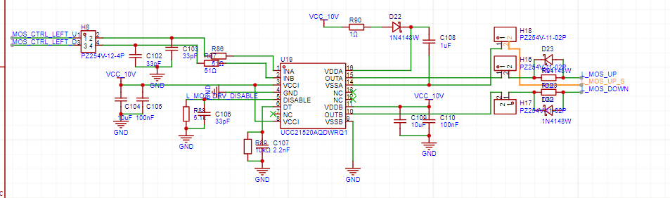
- 高侧电源(VDDA)由“自举电容”(C108)提供。
- 该电容只有在开关节点(VSSA / L_MOS_UP_S)被拉低至地电平时才能充电。
- 当MOSFET未连接时,VSSA处于浮空状态,电流无法通过二极管(D22)从VCC_10V向C108充电。因此,高侧驱动器没有供电,自然不会有任何输出。
2. 4.3V问题(UVLO)
当您连接MOSFET后,测得电压上升到4.3V,这正是问题的核心所在。
- UVLO(欠压闭锁): UCC21520内部具有保护机制。以
AQDWRQ1版本为例,其输出通道的UVLO阈值通常约为8V(上升沿) 和 7.3V(下降沿)。 - 如果VDDA与VSSA之间的电压仅为4.3V,则高侧驱动器将保持在“闭锁”模式,防止因栅极驱动电压不足而损坏MOSFET。这就是为什么OUTA无输出的原因。
为何电压只有4.3V?
- 检查VCC_10V电源轨: 测量D22阳极相对于GND的电压。是否确实是10V?如果实际电压为5V,则5V减去二极管压降(约0.7V)正好等于4.3V。
- 自举电容充电时机: 要使自举电容充至完整电源电压,低侧MOSFET(Q3)必须导通足够长的时间。如果您的低侧PWM占空比极小,或者根本没有开启低侧开关动作,则电容无法充分充电。
- 二极管速度: 您使用的是1N4148W。虽然属于快速二极管,但其正向压降相对较高且电流能力有限。在功率级应用中,建议使用快恢复二极管或耐压足够的肖特基二极管(例如RS1M或类似型号)。
3. 测量方法注意事项
您提到在测量OUTA对VSSA时看到类似“噪声”的信号。
- 参考点浮动: 请注意,VSSA是“开关节点”,每个周期都会从0V跳变至VCC_IN(如24V或48V)。
- 若将普通示波器探头的地线夹接到VSSA,相当于将示波器机壳地连接到了高速切换的节点上,会产生严重的共模噪声,甚至可能烧毁示波器或驱动芯片。
- 正确测量方式: 使用差分探头,或使用两个探头(通道1接OUTA,通道2接VSSA),然后启用示波器的数学运算功能(CH1 - CH2) 来获取真实波形。
推荐的解决步骤:
- 确认VCC_10V电压: 确保进入驱动电路的电源确实是10V–12V。如果是5V,则UCC21520的高侧永远无法启动。
- 初始上电时序: 在STM32代码中,在启动高侧(INA)之前,先让低侧(INB)脉冲几次。这可以“预充电”自举电容。
- 检查最小占空比: 确保PWM频率不过高,导致死区时间或低侧导通时间太短,不足以给1μF的电容(C108)充电。
- 硬件连接检查: 确认接插件H16处(VSSA到MOSFET源极)连接牢固。此处若存在高阻抗,会导致自举充电失败。
- 使用外部电源测试: 为排除自举电路问题,可临时用一个隔离的10V外部电源直接并联在C108两端(正极接VDDA,负极接VSSA)。如果此时OUTA开始正常工作,则说明问题出在自举充电逻辑或电压水平上。
1 个赞

